Warning:
JavaScript is turned OFF. None of the links on this page will work until it is reactivated.
If you need help turning JavaScript On, click here.
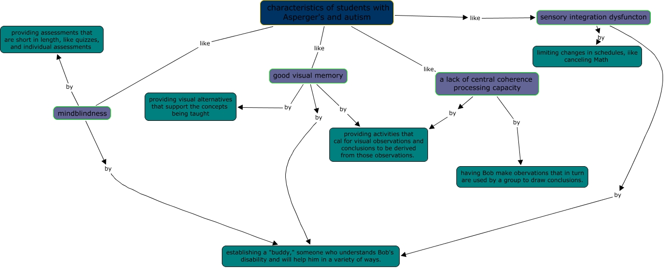
This Concept Map, created with IHMC CmapTools, has information related to: Jonas_Bob's Plan_1, mindblindness by establishing a "buddy," someone who understands Bob's disability and will help him in a variety of ways., characteristics of students with Asperger's and autism like mindblindness, a lack of central coherence processing capacity by ????, good visual memory by providing activities that cal for visual observations and conclusions to be derived from those observations., sensory integration dysfuncton by limiting changes in schedules, iike canceling Math, good visual memory by establishing a "buddy," someone who understands Bob's disability and will help him in a variety of ways., mindblindness by providing assessments that are short in length, like quizzes, and individual assessments, a lack of central coherence processing capacity by having Bob make obervations that in turn are used by a group to draw conclusions., good visual memory by providing visual alternatives that support the concepts being taught, characteristics of students with Asperger's and autism like sensory integration dysfuncton, characteristics of students with Asperger's and autism like a lack of central coherence processing capacity, sensory integration dysfuncton by establishing a "buddy," someone who understands Bob's disability and will help him in a variety of ways., characteristics of students with Asperger's and autism like good visual memory