WARNING:
JavaScript is turned OFF. None of the links on this concept map will
work until it is reactivated.
If you need help turning JavaScript On, click here.
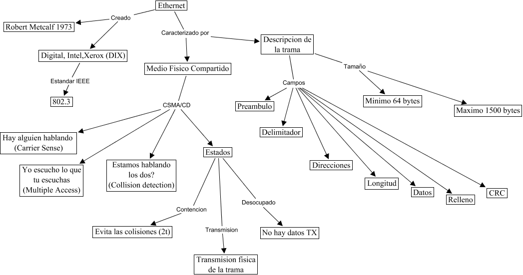
Este Cmap, tiene información relacionada con: Ethernet, Ethernet Caracterizado por Medio Fisico Compartido, Descripcion de la trama Campos Direcciones, Descripcion de la trama Tamaño Maximo 1500 bytes, Ethernet Creado Digital, Intel,Xerox (DIX), Estados Contencion Evita las colisiones (2t), Ethernet Caracterizado por Descripcion de la trama, Digital, Intel,Xerox (DIX) Estandar IEEE 802.3, Medio Fisico Compartido CSMA/CD Estamos hablando los dos? (Collision detection), Medio Fisico Compartido CSMA/CD Yo escucho lo que tu escuchas (Multiple Access), Descripcion de la trama Campos Longitud, Estados Desocupado No hay datos TX, Medio Fisico Compartido CSMA/CD Estados, Descripcion de la trama Campos CRC, Estados Transmision Transmision fisica de la trama, Medio Fisico Compartido CSMA/CD Hay alguien hablando (Carrier Sense), Descripcion de la trama Tamaño Minimo 64 bytes, Descripcion de la trama Campos Delimitador, Descripcion de la trama Campos Datos, Descripcion de la trama Campos Relleno, Descripcion de la trama Campos Preambulo