Warning:
JavaScript is turned OFF. None of the links on this page will work until it is reactivated.
If you need help turning JavaScript On, click here.
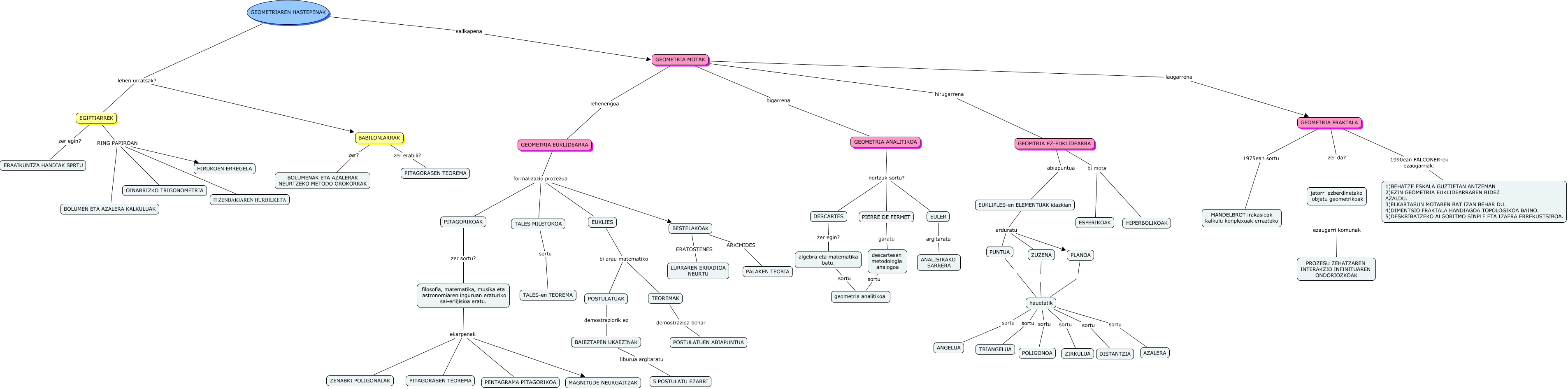
Este Cmap, tiene información relacionada con: ARANTZETA_LOPEZ_MAIDER, descartesen metodologia analogoa sortu geometria analitikoa, GEOMETRIAREN HASTEPENAK lehen urratsak? BABILONIARRAK, GEOMETRIA FRAKTALA 1975ean sortu MANDELBROT irakasleak kalkulu konplexuak errazteko, GEOMETRIA ANALITIKOA nortzuk sortu? PIERRE DE FERMET, EUKLIPLES-en ELEMENTUAK idazkian arduratu PUNTUA, BESTELAKOAK ARKIMIDES PALAKEN TEORIA, EUKLIPLES-en ELEMENTUAK idazkian arduratu PLANOA, EUKLIES bi arau matematiko TEOREMAK, hauetatik sortu TRIANGELUA, TALES MILETOKOA sortu TALES-en TEOREMA, POSTULATUAK demostraziorik ez BAIEZTAPEN UKAEZINAK, GEOMETRIA ANALITIKOA nortzuk sortu? EULER, TEOREMAK demostrazioa behar POSTULATUEN ABIAPUNTUA, filosofia, matematika, musika eta astronomiaren inguruan eraturiko sai-erlijisioa eratu. ekarpenak PITAGORASEN TEOREMA, GEOMETRIA EUKLIDEARRA formalizazio prozezua BESTELAKOAK, jatorri ezberdinetako objetu geometrikoak ezaugarri komunak PROZESU ZEHATZAREN INTERAKZIO INFINITUAREN ONDORIOZKOAK, PLANOA hauetatik, GEOMETRIA MOTAK hirugarrena GEOMTRIA EZ-EUKLIDEARRA, PIERRE DE FERMET garatu descartesen metodologia analogoa, GEOMETRIA MOTAK bigarrena GEOMETRIA ANALITIKOA