Warning:
JavaScript is turned OFF. None of the links on this page will work until it is reactivated.
If you need help turning JavaScript On, click here.
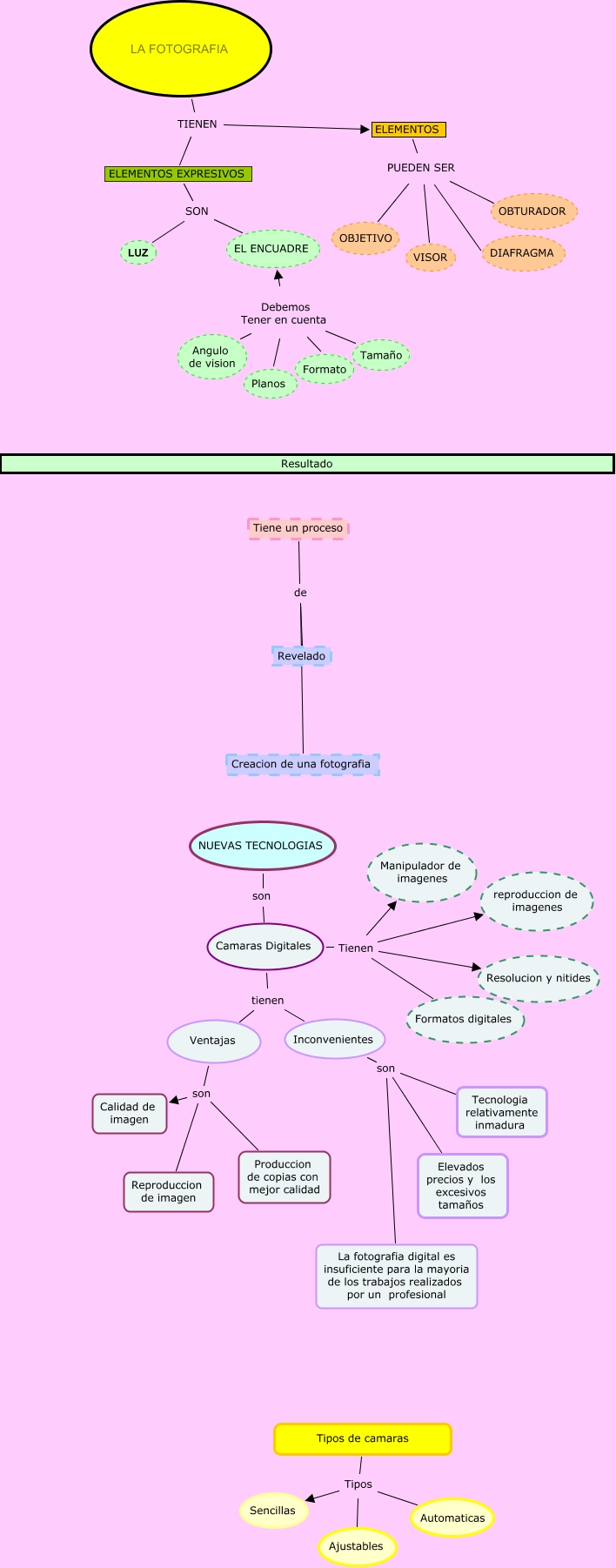
Este mapa conceptual tiene información relacionada a: LA FOTOGRAFIA, Camaras Digitales Tienen Formatos digitales, Ventajas son Calidad de imagen, NUEVAS TECNOLOGIAS son Camaras Digitales, Inconvenientes son Tecnologia relativamente inmadura, ELEMENTOS EXPRESIVOS SON LUZ, LA FOTOGRAFIA TIENEN ELEMENTOS EXPRESIVOS, Ventajas son Reproduccion de imagen, ELEMENTOS PUEDEN SER VISOR, Tiene un proceso de Creacion de una fotografia, Formato Debemos Tener en cuenta EL ENCUADRE