Warning:
JavaScript is turned OFF. None of the links on this page will work until it is reactivated.
If you need help turning JavaScript On, click here.
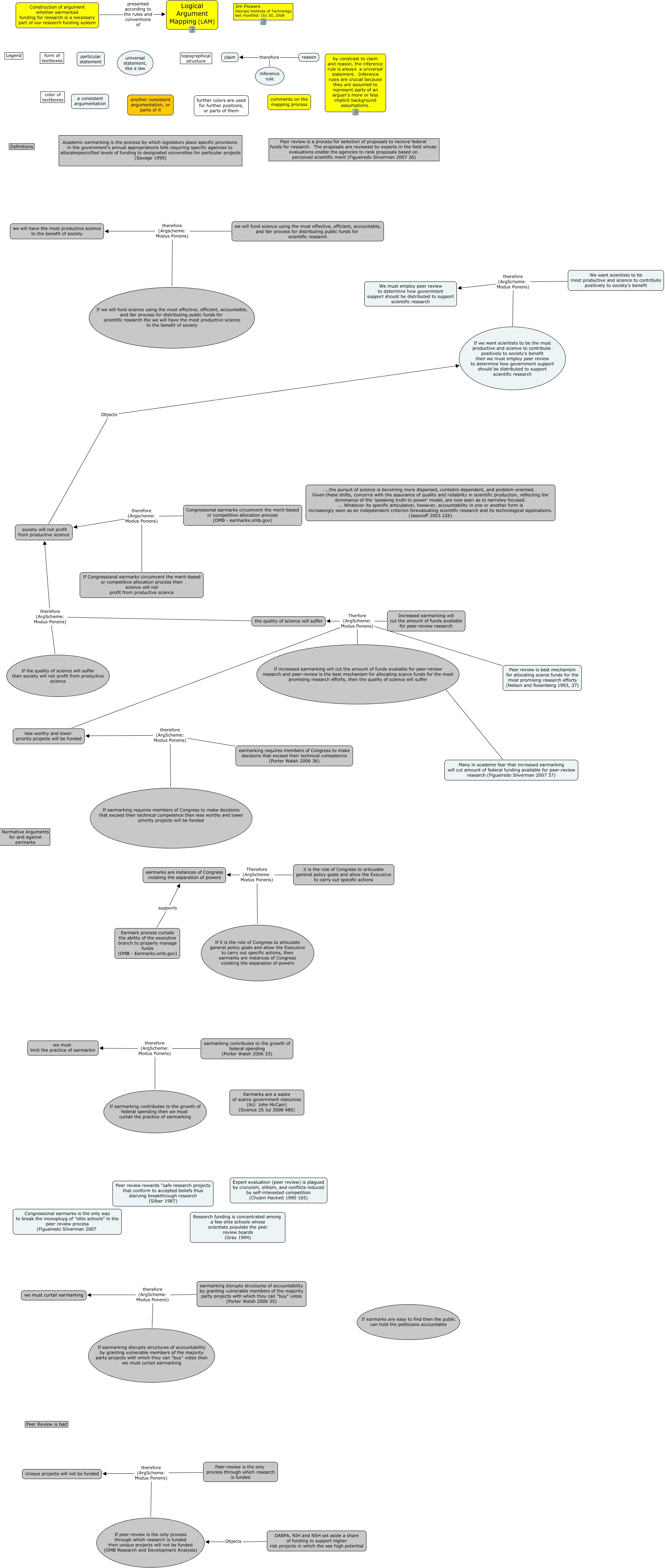
This Concept Map, created with IHMC CmapTools, has information related to: earmarks, reason therefore claim, Increased earmarking will cut the amount of funds available for peer-review research Therfore (ArgScheme: Modus Ponens) the quality of science will suffer, Peer review is best mechanism for allocating scarce funds for the most promising research efforts (Nelson and Rosenberg 1993, 37) Therfore (ArgScheme: Modus Ponens) the quality of science will suffer, If earmarking contributes to the growth of federal spending then we must curtail the practice of earmarking therefore (ArgScheme: Modus Ponens) we must limit the practice of earmarkin, earmarking requires members of Congress to make decisions that exceed their technical competence (Porter Walsh 2006 36) therefore (ArgScheme: Modus Ponens) less worthy and lower priority projects will be funded, Peer-review is the only process through which research is funded therefore (ArgScheme: Modus Ponens) Unique projects will not be funded, society will not profit from productive science Objects If we want scientists to be the most productive and science to contribute positively to society's benefit then we must employ peer review to determine how government support should be distributed to support scientific research, If peer-review is the only process through which research is funded then unique projects will not be funded (OMB Research and Development Analysis) therefore (ArgScheme: Modus Ponens) Unique projects will not be funded, it is the role of Congress to articulate general policy goals and allow the Executive to carry out specific actions Therefore (ArgScheme: Modus Ponens) earmarks are instances of Congress violating the separation of powers, DARPA, NIH and NSH set aside a share of funding to support higher risk projects in which the see high potential Objects If peer-review is the only process through which research is funded then unique projects will not be funded (OMB Research and Development Analysis), If we will fund science using the most effective, efficient, accountable, and fair process for distributing public funds for scientific research the we will have the most productive science to the benefit of society therefore (Argscheme: Modus Ponens) we will have the most productive science to the benefit of society, Increased earmarking will cut the amount of funds available for peer-review research Therfore (ArgScheme: Modus Ponens) If increased earmarking will cut the amount of funds available for peer-review research and peer-review is the best mechanism for allocating scarce funds for the most promising research efforts, then the quality of science will suffer, If earmarking disrupts structures of accountability by granting vulnerable members of the majority party projects with which they can "buy" votes then we must curtail earmarking therefore (ArgScheme: Modus Ponens) we must curtail earmarking, Many in academe fear that increased earmarking will cut amount of federal funding available for peer-review research (Figueiredo Silverman 2007 37) Supports If increased earmarking will cut the amount of funds available for peer-review research and peer-review is the best mechanism for allocating scarce funds for the most promising research efforts, then the quality of science will suffer, Peer review is best mechanism for allocating scarce funds for the most promising research efforts (Nelson and Rosenberg 1993, 37) Therfore (ArgScheme: Modus Ponens) If increased earmarking will cut the amount of funds available for peer-review research and peer-review is the best mechanism for allocating scarce funds for the most promising research efforts, then the quality of science will suffer, Congressional earmarks circumvent the merit-based or competitive allocation process (OMB - earmarks.omb.gov) therefore (Argscheme: Modus Ponens) If Congressional earmarks circumvent the merit-based or competitive allocation process then science will not profit from productive science, we will fund science using the most effective, efficient, accountable, and fair process for distributing public funds for scientific research therefore (Argscheme: Modus Ponens) we will have the most productive science to the benefit of society, If the quality of science will suffer then society will not profit from productive science therefore (ArgScheme: Modus Ponens) society will not profit from productive science, less worthy and lower priority projects will be funded Therfore (ArgScheme: Modus Ponens) If increased earmarking will cut the amount of funds available for peer-review research and peer-review is the best mechanism for allocating scarce funds for the most promising research efforts, then the quality of science will suffer, the quality of science will suffer therefore (ArgScheme: Modus Ponens) society will not profit from productive science