Warning:
JavaScript is turned OFF. None of the links on this page will work until it is reactivated.
If you need help turning JavaScript On, click here.
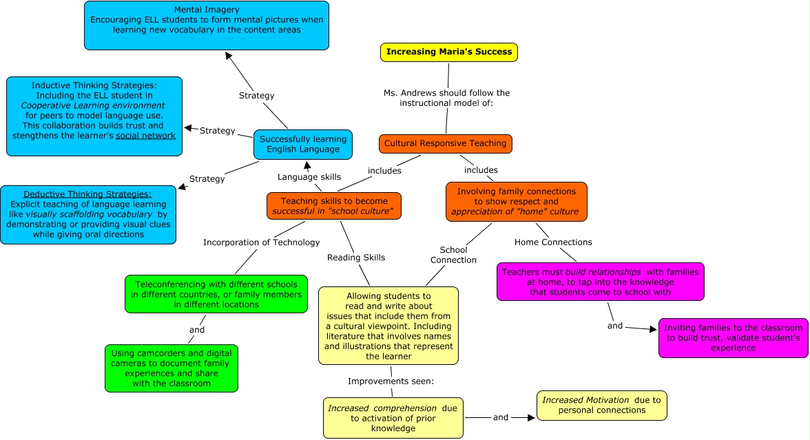
This Concept Map, created with IHMC CmapTools, has information related to: L. Johnson_Maria_4, Successfully learning English Language Strategy Mental Imagery Encouraging ELL students to form mental pictures when learning new vocabulary in the content areas, Allowing students to read and write about issues that include them from a cultural viewpoint. Including literature that involves names and illustrations that represent the learner Improvements seen: Increased comprehension due to activation of prior knowledge, Involving family connections to show respect and appreciation of "home" culture School Connection Allowing students to read and write about issues that include them from a cultural viewpoint. Including literature that involves names and illustrations that represent the learner, Cultural Responsive Teaching includes Teaching skills to become successful in "school culture", Successfully learning English Language Strategy Deductive Thinking Strategies: Explicit teaching of language learning like visually scaffolding vocabulary by demonstrating or providing visual clues while giving oral directions, Teaching skills to become successful in "school culture" Reading Skills Allowing students to read and write about issues that include them from a cultural viewpoint. Including literature that involves names and illustrations that represent the learner, Teleconferencing with different schools in different countries, or family members in different locations and Using camcorders and digital cameras to document family experiences and share with the classroom, Successfully learning English Language Strategy Inductive Thinking Strategies: Including the ELL student in Cooperative Learning environment for peers to model language use. This collaboration builds trust and stengthens the learner's social network, Teachers must build relationships with families at home, to tap into the knowledge that students come to school with and Inviting families to the classroom to build trust, validate student's experience, Increasing Maria's Success Ms. Andrews should follow the instructional model of: Cultural Responsive Teaching, Increased comprehension due to activation of prior knowledge and Increased Motivation due to personal connections, Involving family connections to show respect and appreciation of "home" culture Home Connections Teachers must build relationships with families at home, to tap into the knowledge that students come to school with, Teaching skills to become successful in "school culture" Language skills Successfully learning English Language, Cultural Responsive Teaching includes Involving family connections to show respect and appreciation of "home" culture, Teaching skills to become successful in "school culture" Incorporation of Technology Teleconferencing with different schools in different countries, or family members in different locations