WARNING:
JavaScript is turned OFF. None of the links on this concept map will
work until it is reactivated.
If you need help turning JavaScript On, click here.
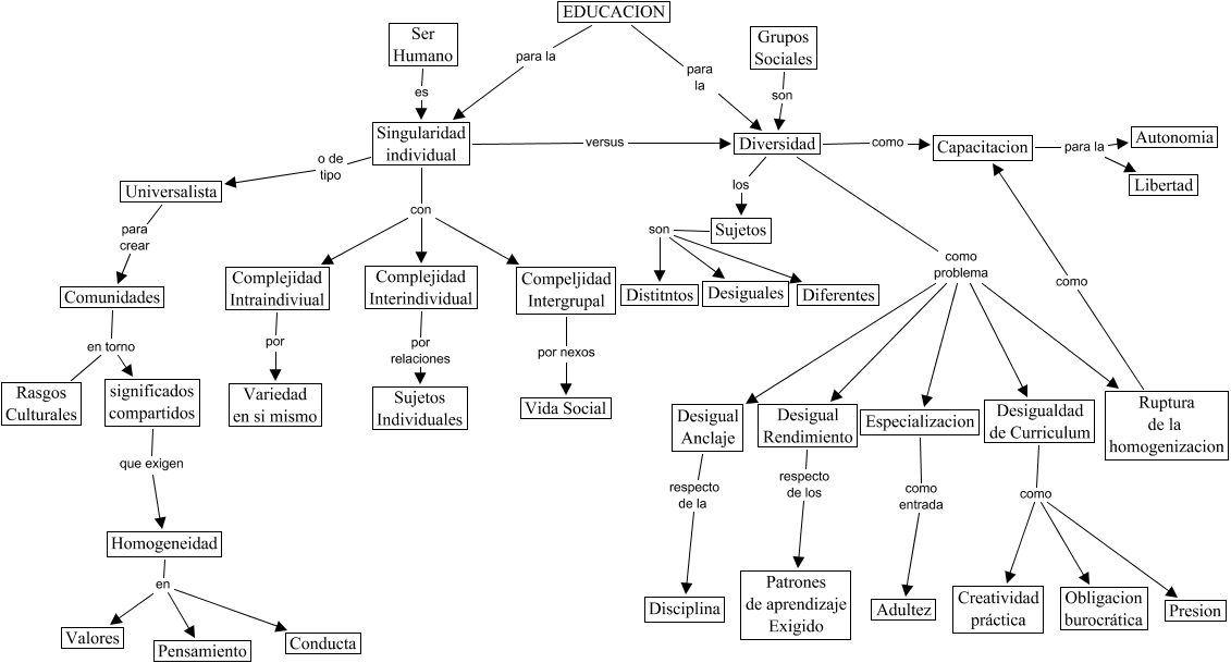
Este Cmap, tiene información relacionada con: GABY (I), significados compartidos que exigen Homogeneidad, Singularidad individual con Complejidad Interindividual, Diversidad como problema Desigual Rendimiento, Desigualdad de Curriculum como Presion, Sujetos son Diferentes, Homogeneidad en Pensamiento, Ruptura de la homogenizacion como Capacitacion, Homogeneidad en Valores, Desigual Rendimiento respecto de los Patrones de aprendizaje Exigido, Diversidad como problema Especializacion, Singularidad individual o de tipo Universalista, Complejidad Intraindiviual por Variedad en si mismo, Singularidad individual con Compeljidad Intergrupal, Singularidad individual con Complejidad Intraindiviual, Rasgos Culturales en torno significados compartidos, Desigualdad de Curriculum como Obligacion burocrática, Homogeneidad en Conducta, Diversidad como problema Desigual Anclaje, Sujetos son Distitntos, Complejidad Interindividual por relaciones Sujetos Individuales