Warning:
JavaScript is turned OFF. None of the links on this page will work until it is reactivated.
If you need help turning JavaScript On, click here.
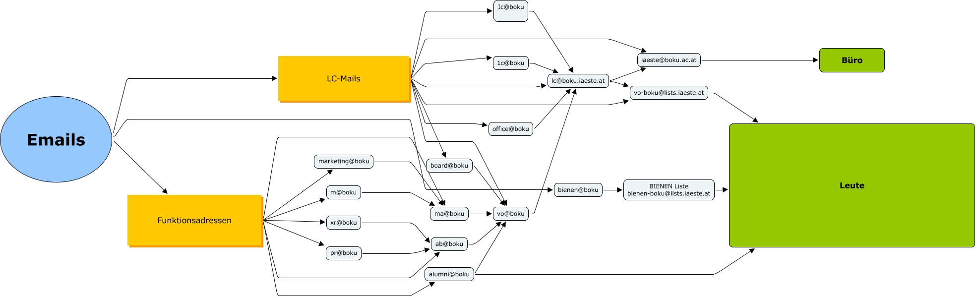
Dieses mit IHMC CmapTools erstellte CMap hat Informationen bezüglich: BOKU-Mails-Ist-VO-Mails, Emails LC-Mails iaeste@boku.ac.at, BIENEN Liste bienen-boku@lists.iaeste.at Leute, Emails LC-Mails office@boku, Emails LC-Mails lc@boku.iaeste.at, Emails bienen@boku, alumni@boku Leute, iaeste@boku.ac.at Büro, Emails LC-Mails board@boku, Emails Funktionsadressen pr@boku, lc@boku.iaeste.at iaeste@boku.ac.at, bienen@boku BIENEN Liste bienen-boku@lists.iaeste.at, ma@boku vo@boku, Emails LC-Mails vo-boku@lists.iaeste.at, m@boku ma@boku, Emails LC-Mails vo@boku, Emails Funktionsadressen xr@boku, Emails Funktionsadressen ma@boku, Emails Funktionsadressen ab@boku, ab@boku vo@boku, Emails Funktionsadressen marketing@boku