Warning:
JavaScript is turned OFF. None of the links on this page will work until it is reactivated.
If you need help turning JavaScript On, click here.
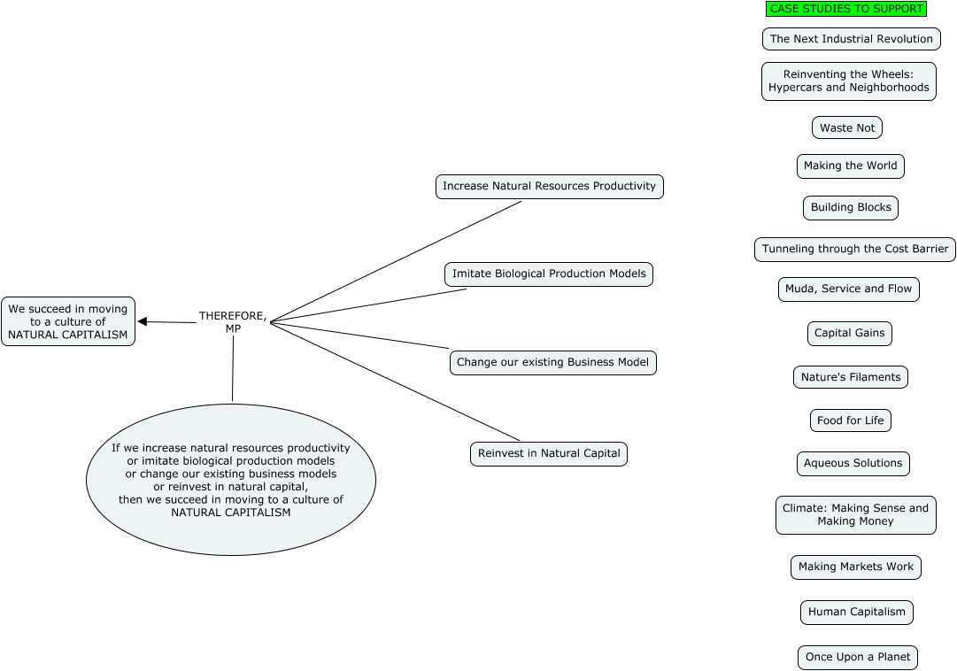
This Concept Map has information related to: TermProject arg2NC, Increase Natural Resources Productivity THEREFORE, MP We succeed in moving to a culture of NATURAL CAPITALISM, Change our existing Business Model THEREFORE, MP We succeed in moving to a culture of NATURAL CAPITALISM, If we increase natural resources productivity or imitate biological production models or change our existing business models or reinvest in natural capital, then we succeed in moving to a culture of NATURAL CAPITALISM THEREFORE, MP We succeed in moving to a culture of NATURAL CAPITALISM, Reinvest in Natural Capital THEREFORE, MP We succeed in moving to a culture of NATURAL CAPITALISM, Imitate Biological Production Models THEREFORE, MP We succeed in moving to a culture of NATURAL CAPITALISM