Warning:
JavaScript is turned OFF. None of the links on this page will work until it is reactivated.
If you need help turning JavaScript On, click here.
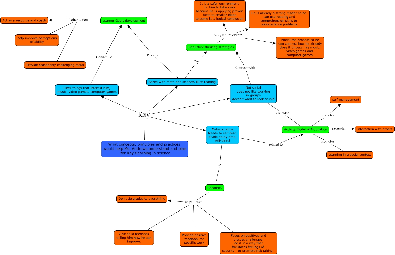
This Concept Map, created with IHMC CmapTools, has information related to: Norman - Motivating Ray, Activity Model of Motivation promotes interaction with others, Activity Model of Motivation promotes self management, Likes things that interest him, music, video games, computer games Connect to Learner Goals development, Bored with math and science, likes reading Try Deductive thinking strategies, Learner Goals development Techer action Act as a resource and coach, What concepts, principles and practices would help Ms. Andrews understand and plan for Ray'slearning in science Ray Metacognitive Needs to self-test, divide study time, self-direct, What concepts, principles and practices would help Ms. Andrews understand and plan for Ray'slearning in science Ray Bored with math and science, likes reading, Deductive thinking strategies Why is it relevant? Model the process so he can connect how he already does it through his music, video games and computer games., What concepts, principles and practices would help Ms. Andrews understand and plan for Ray'slearning in science Ray Not social does not like working in groups doesn't want to look stupid, Feedback helps if you Don't tie grades to everything, Metacognitive Needs to self-test, divide study time, self-direct related to Activity Model of Motivation, Feedback helps if you Give solid feedback telling him how he can improve., What concepts, principles and practices would help Ms. Andrews understand and plan for Ray'slearning in science Ray Likes things that interest him, music, video games, computer games, Feedback helps if you Focus on positives and discuss challenges, do it in a way that facilitates feelings of security - to promote risk taking., Deductive thinking strategies Why is it relevant? He is already a strong reader so he can use reading and comprehension skills to solve science problems, Feedback helps if you Provide positive feedback for specific work, Learner Goals development Techer action help improve perceptions of ability, Deductive thinking strategies Why is it relevant? It is a safer environment for him to take risks because he is applying proven facts to smaller ideas to come to a logical conclusion, Learner Goals development Techer action Provide reasonably challenging tasks, Activity Model of Motivation promotes Learning in a social context