Warning:
JavaScript is turned OFF. None of the links on this page will work until it is reactivated.
If you need help turning JavaScript On, click here.
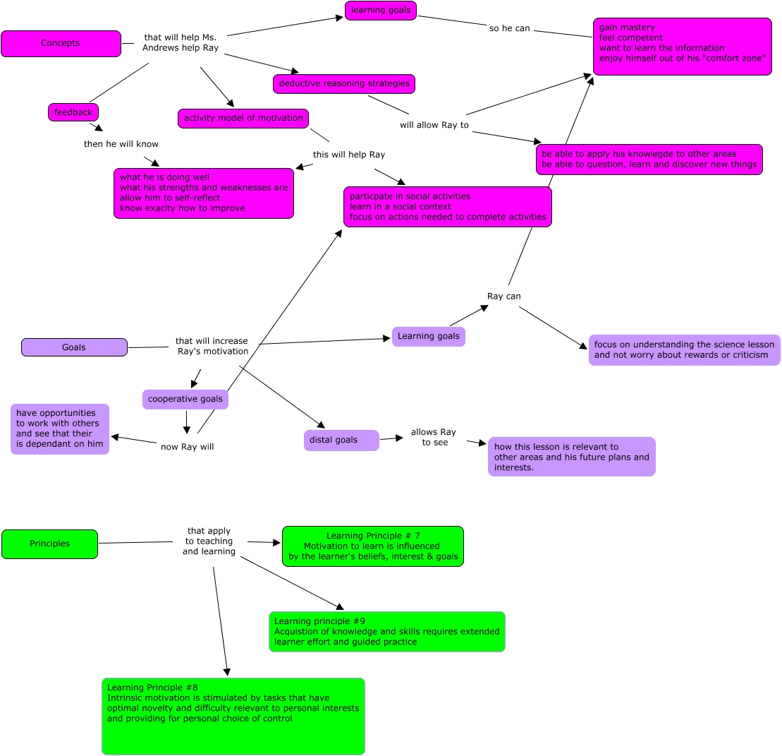
This Concept Map, created with IHMC CmapTools, has information related to: howse_module 2.2, Concepts that will help Ms. Andrews help Ray learning goals, activity model of motivation this will help Ray particpate in social activities learn in a social context focus on actions needed to complete activities, activity model of motivation this will help Ray what he is doing well what his strengths and weaknesses are allow him to self-reflect know exaclty how to improve, Principles that apply to teaching and learning Learning Principle # 7 Motivation to learn is influenced by the learner's beliefs, interest & goals, Goals that will increase Ray's motivation Learning goals, Principles that apply to teaching and learning Learning principle #9 Acquistion of knowledge and skills requires extended learner effort and guided practice, cooperative goals now Ray will particpate in social activities learn in a social context focus on actions needed to complete activities, Learning goals Ray can gain mastery feel competent want to learn the information enjoy himself out of his "comfort zone", Principles that apply to teaching and learning Learning Principle #8 Intrinsic motivation is stimulated by tasks that have optimal novelty and difficulty relevant to personal interests and providing for personal choice of control, cooperative goals now Ray will have opportunities to work with others and see that their is dependant on him, Concepts that will help Ms. Andrews help Ray feedback, Learning goals Ray can focus on understanding the science lesson and not worry about rewards or criticism, feedback then he will know what he is doing well what his strengths and weaknesses are allow him to self-reflect know exaclty how to improve, deductive reasoning strategies will allow Ray to be able to apply his knowlegde to other areas be able to question, learn and discover new things, Goals that will increase Ray's motivation cooperative goals, Concepts that will help Ms. Andrews help Ray activity model of motivation, Concepts that will help Ms. Andrews help Ray deductive reasoning strategies, Goals that will increase Ray's motivation distal goals, distal goals allows Ray to see how this lesson is relevant to other areas and his future plans and interests., deductive reasoning strategies will allow Ray to gain mastery feel competent want to learn the information enjoy himself out of his "comfort zone"