Warning:
JavaScript is turned OFF. None of the links on this page will work until it is reactivated.
If you need help turning JavaScript On, click here.
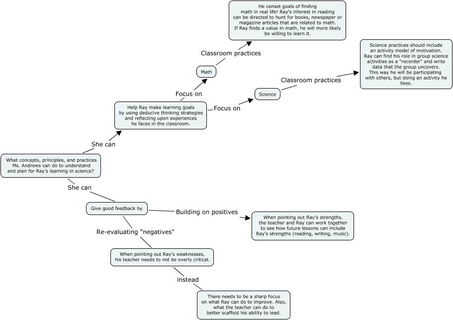
This Concept Map, created with IHMC CmapTools, has information related to: L. Johnson_Ray_3, What concepts, principles, and practices Ms. Andrews can do to understand and plan for Ray’s learning in science? She can Help Ray make learning goals by using deducive thinking strategies and reflecting upon experiences he faces in the classroom., Math Classroom practices He canset goals of finding math in real life! Ray's interest in reading can be directed to hunt for books, newspaper or magazine articles that are related to math. If Ray finds a value in math, he will more likely be willing to learn it., Give good feedback by Re-evaluating "negatives" When pointing out Ray's weaknesses, his teacher needs to not be overly critical., Science Classroom practices Science practices should include an activity model of motivation. Ray can find his role in group science activities as a "recorder" and write data that the group uncovers. This way he will be participating with others, but doing an activity he likes., Help Ray make learning goals by using deducive thinking strategies and reflecting upon experiences he faces in the classroom. Focus on Science, Give good feedback by Building on positives When pointing out Ray's strengths, the teacher and Ray can work together to see how future lessons can include Ray's strengths (reading, writing, music)., What concepts, principles, and practices Ms. Andrews can do to understand and plan for Ray’s learning in science? She can Give good feedback by, Help Ray make learning goals by using deducive thinking strategies and reflecting upon experiences he faces in the classroom. Focus on Math, When pointing out Ray's weaknesses, his teacher needs to not be overly critical. instead There needs to be a sharp focus on what Ray can do to improve. Also, what the teacher can do to better scaffold his ability to lead.