Warning:
JavaScript is turned OFF. None of the links on this page will work until it is reactivated.
If you need help turning JavaScript On, click here.
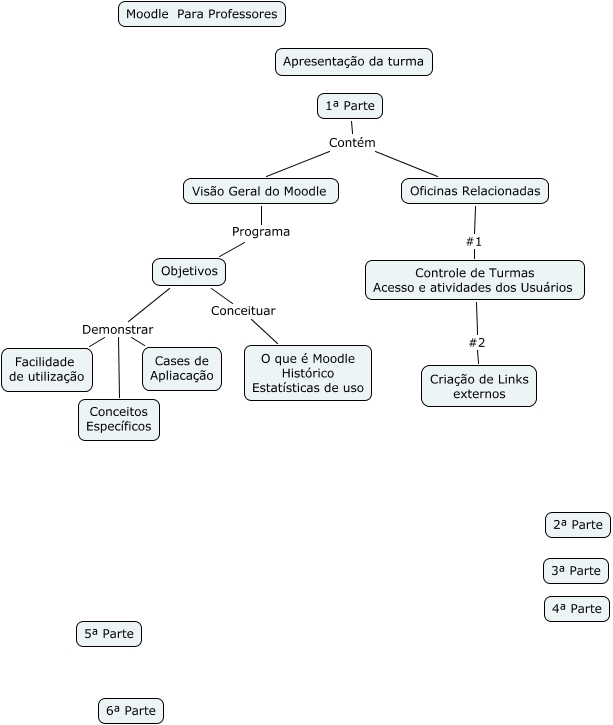
Esse mapa conceitual, produzido no IHMC CmapTools, tem a informação relacionada a: Curso Moodle, 1ª Parte Contém Visão Geral do Moodle, Objetivos Demonstrar Cases de Apliacação, 1ª Parte Contém Oficinas Relacionadas, Objetivos Conceituar O que é Moodle Histórico Estatísticas de uso, Objetivos Demonstrar Conceitos Específicos, Controle de Turmas Acesso e atividades dos Usuários #2 Criação de Links externos, Visão Geral do Moodle Programa Objetivos, Oficinas Relacionadas #1 Controle de Turmas Acesso e atividades dos Usuários, Objetivos Demonstrar Facilidade de utilização