Warning:
JavaScript is turned OFF. None of the links on this page will work until it is reactivated.
If you need help turning JavaScript On, click here.
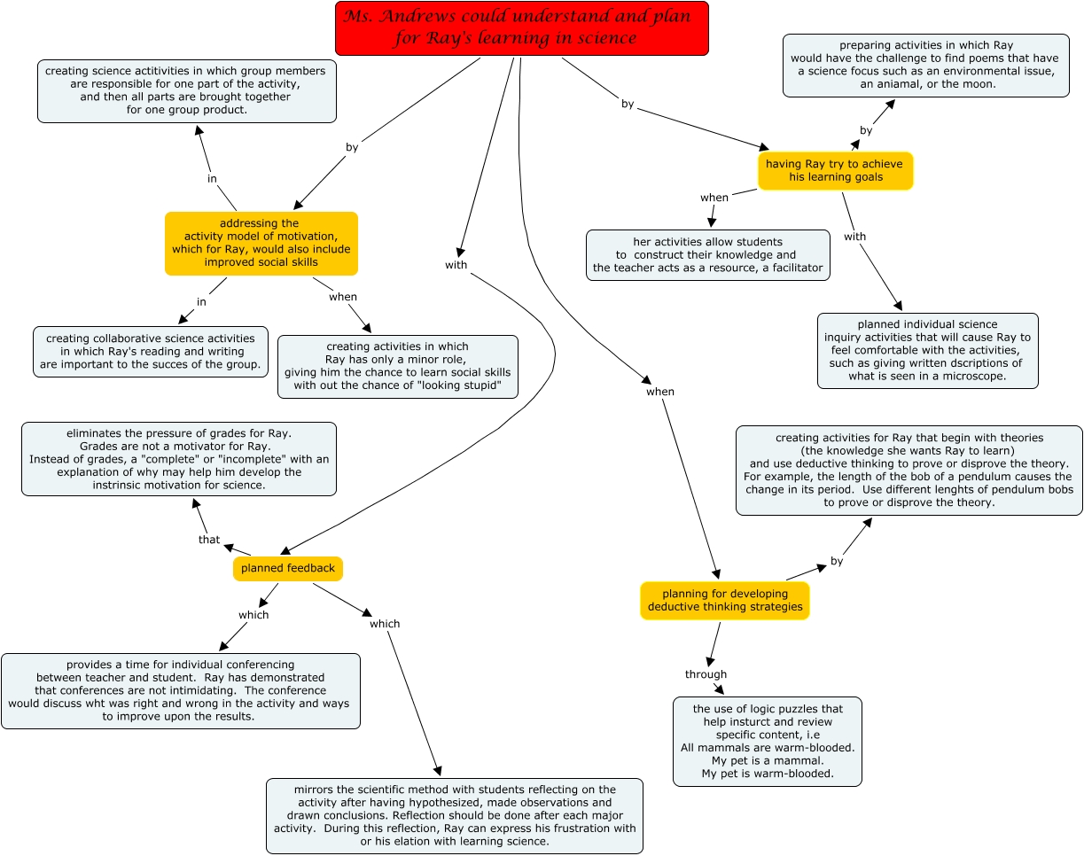
This Concept Map, created with IHMC CmapTools, has information related to: Caster_Ms. Andrews and Ray_ 2.2, planned feedback that eliminates the pressure of grades for Ray. Grades are not a motivator for Ray. Instead of grades, a "complete" or "incomplete" with an explanation of why may help him develop the instrinsic motivation for science., planned feedback which provides a time for individual conferencing between teacher and student. Ray has demonstrated that conferences are not intimidating. The conference would discuss wht was right and wrong in the activity and ways to improve upon the results., planned feedback which mirrors the scientific method with students reflecting on the activity after having hypothesized, made observations and drawn conclusions. Reflection should be done after each major activity. During this reflection, Ray can express his frustration with or his elation with learning science., having Ray try to achieve his learning goals when her activities allow students to construct their knowledge and the teacher acts as a resource, a facilitator, planning for developing deductive thinking strategies through the use of logic puzzles that help insturct and review specific content, i.e All mammals are warm-blooded. My pet is a mammal. My pet is warm-blooded., Ms. Andrews could understand and plan for Ray's learning in science with planned feedback, having Ray try to achieve his learning goals with planned individual science inquiry activities that will cause Ray to feel comfortable with the activities, such as giving written dscriptions of what is seen in a microscope., planning for developing deductive thinking strategies by creating activities for Ray that begin with theories (the knowledge she wants Ray to learn) and use deductive thinking to prove or disprove the theory. For example, the length of the bob of a pendulum causes the change in its period. Use different lenghts of pendulum bobs to prove or disprove the theory., addressing the activity model of motivation, which for Ray, would also include improved social skills in creating collaborative science activities in which Ray's reading and writing are important to the succes of the group., Ms. Andrews could understand and plan for Ray's learning in science by having Ray try to achieve his learning goals, Ms. Andrews could understand and plan for Ray's learning in science when planning for developing deductive thinking strategies, Ms. Andrews could understand and plan for Ray's learning in science by addressing the activity model of motivation, which for Ray, would also include improved social skills, addressing the activity model of motivation, which for Ray, would also include improved social skills when creating activities in which Ray has only a minor role, giving him the chance to learn social skills with out the chance of "looking stupid", having Ray try to achieve his learning goals by preparing activities in which Ray would have the challenge to find poems that have a science focus such as an environmental issue, an aniamal, or the moon., addressing the activity model of motivation, which for Ray, would also include improved social skills in creating science actitivities in which group members are responsible for one part of the activity, and then all parts are brought together for one group product.