Warning:
JavaScript is turned OFF. None of the links on this page will work until it is reactivated.
If you need help turning JavaScript On, click here.
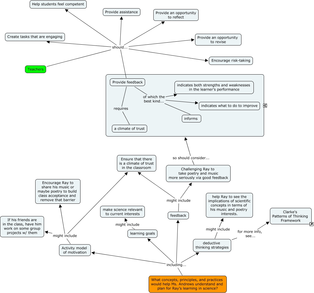
This Concept Map, created with IHMC CmapTools, has information related to: Davis.J.Engaging.Ray.1, Teachers should... Provide feedback, What concepts, principles, and practices would help Ms. Andrews understand and plan for Ray’s learning in science? including... Activity model of motivation, Provide feedback of which the best kind... indicates both strengths and weaknesses in the learner’s performance, feedback might include Challenging Ray to take poetry and music more seriously via good feedback, Challenging Ray to take poetry and music more seriously via good feedback so should consider... Provide feedback, Activity model of motivation might include If his friends are in the class, have him work on some group projects w/ them, Provide feedback of which the best kind... indicates what to do to improve, learning goals might include make science relevant to current interests, Teachers should... Encourage risk-taking, deductive thinking strategies might include help Ray to see the implications of scientific concepts in terms of his music and poetry interests., Teachers should... Provide an opportunity to reflect, Teachers should... Create tasks that are engaging, feedback might include Ensure that there is a climate of trust in the classroom, Provide feedback of which the best kind... informs, What concepts, principles, and practices would help Ms. Andrews understand and plan for Ray’s learning in science? including... deductive thinking strategies, deductive thinking strategies for more info, see... Clarke's Patterns of Thinking Framework, Teachers should... Provide an opportunity to revise, What concepts, principles, and practices would help Ms. Andrews understand and plan for Ray’s learning in science? including... learning goals, Activity model of motivation might include Ensure that there is a climate of trust in the classroom, Teachers should... Provide assistance