Warning:
JavaScript is turned OFF. None of the links on this page will work until it is reactivated.
If you need help turning JavaScript On, click here.
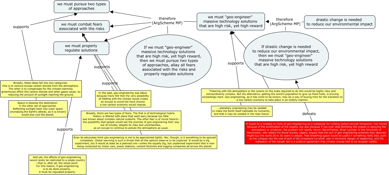
This Concept Map, created with IHMC CmapTools, has information related to: geo engineering ben, If we must "geo-engineer" massive technology solutions that are high risk, yet high reward, then we must pursue two types of approaches, allay all fears associated with the risks and properly regulate solutions therefore (ArgScheme MP) we must combat fears associated with the risks, Tinkering with the atmosphere or the oceans on the scale required to do this would be highly risky and extraordinarily complex. But the alternative, getting the world’s population to give up fossil fuels, is proving exceedingly hard. Geo-engineering, as it has come to be known, may be a way of buying time for the transition to a low-carbon economy to take place in an orderly manner. ???? we must "geo-engineer" massive technology solutions that are high risk, yet high reward, Space is likewise the destination in the other set of approaches. Reflecting sunlight back into outer space (increasing the Earth’s albedo, as it is known) would also cool the planet. supports we must pursue two types of approaches, Broadly, there are two types of fears. The first is of technological hubris. History is littered with plans that went awry because too little was known about complex natural systems. The other fear is of moral hazard— the possibility that people would see the promise of geo-engineering their way out of trouble, despite its risks and uncertainties, as an excuse to continue to pollute the atmosphere as usual. supports we must combat fears associated with the risks, we must "geo-engineer" massive technology solutions that are high risk, yet high reward therefore (ArgScheme MP) we must properly regulate solutions, It would be a mistake to think of geo-engineering as a substitute for curbing carbon-dioxide emissions—not merely because of the acidification of the oceans, but also because if you ever stop fertilising the oceans or spraying the atmosphere or whatever, the problem will rapidly return. Nevertheless, Brian Launder of the University of Manchester, who edited the Royal Society papers, argues that the sort of geo-engineering schemes they describe might buy the world 20 to 30 years to adjust. That breathing space would be useful if something really bad, such as the collapse into the sea of part of the Greenland ice-shelf, was in imminent danger of happening, and the realisation of the danger led to a political agreement that climate change had to be stopped rapidly. defeats If drastic change is needed to reduce our environmental impact, then we must "geo-engineer" massive technology solutions that are high risk, yet high reward, If we must "geo-engineer" massive technology solutions that are high risk, yet high reward, then we must pursue two types of approaches, allay all fears associated with the risks and properly regulate solutions therefore (ArgScheme MP) we must pursue two types of approaches, we must "geo-engineer" massive technology solutions that are high risk, yet high reward therefore (ArgScheme MP) we must combat fears associated with the risks, In the past, geo-engineering was taboo because many felt that the very possibility of fiddling with the climate would create an excuse to avoid the hard choices a low-carbon economy would impose. supports we must combat fears associated with the risks, And yet, the effects of geo-engineering would rarely be restricted to a single country —that is, after all, the whole point. For this reason, if geo-engineering is to be done properly, it must be regulated properly. supports we must properly regulate solutions, If drastic change is needed to reduce our environmental impact, then we must "geo-engineer" massive technology solutions that are high risk, yet high reward therefore (ArgScheme MP) we must "geo-engineer" massive technology solutions that are high risk, yet high reward, ...planetary engineering may be needed to make the Earth itself habitable by humanity, and that it may be needed in the near future. supports we must "geo-engineer" massive technology solutions that are high risk, yet high reward, Even its advocates think geo-engineering is not to be approached lightly. Nor, though, is it something to be ignored completely. Global warming is such a threat that all the options deserve to be explored. It would be a big experiment, but it would at least be a planned one—unlike the equally big, but unplanned experiment that is now being conducted by motor cars, power stations, cement factories and logging companies all across the planet. we must combat fears associated with the risks, If we must "geo-engineer" massive technology solutions that are high risk, yet high reward, then we must pursue two types of approaches, allay all fears associated with the risks and properly regulate solutions therefore (ArgScheme MP) we must properly regulate solutions, drastic change is needed to reduce our environmental impact therefore (ArgScheme MP) we must "geo-engineer" massive technology solutions that are high risk, yet high reward, we must "geo-engineer" massive technology solutions that are high risk, yet high reward therefore (ArgScheme MP) we must pursue two types of approaches