Warning:
JavaScript is turned OFF. None of the links on this page will work until it is reactivated.
If you need help turning JavaScript On, click here.
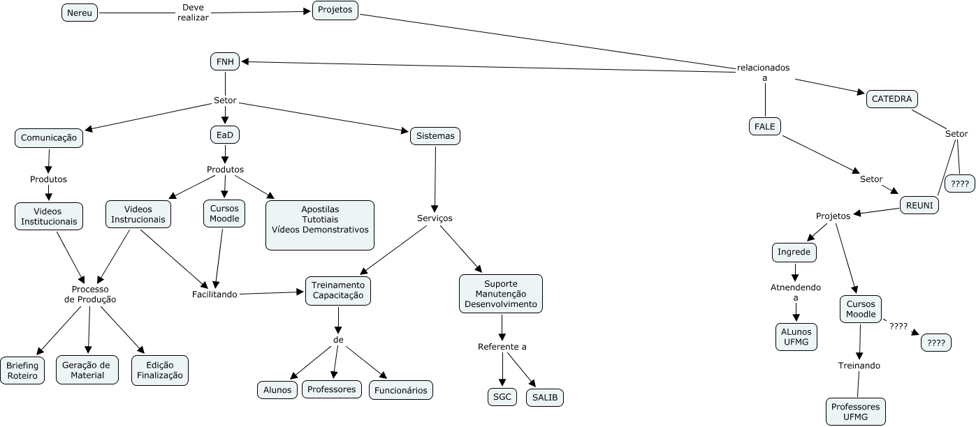
Esse mapa conceitual, produzido no IHMC CmapTools, tem a informação relacionada a: Fluxograma 10_2008, REUNI Projetos Cursos Moodle, Ingrede Atnendendo a ALunos UFMG, CATEDRA Setor REUNI, Suporte Manutenção Desenvolvimento Referente a SGC, Videos Instrucionais Processo de Produção Edição Finalização, Treinamento Capacitação de Alunos, REUNI Projetos Ingrede, FNH Setor Comunicação, Cursos Moodle ???? ????, FNH Setor Sistemas, Treinamento Capacitação de Professores, FALE Setor REUNI, Treinamento Capacitação de Funcionários, Nereu Deve realizar Projetos, FNH Setor EaD, Cursos Moodle Facilitando Treinamento Capacitação, CATEDRA Setor ????, EaD Produtos Cursos Moodle, Videos Instrucionais Processo de Produção Briefing Roteiro, EaD Produtos Videos Instrucionais