Warning:
JavaScript is turned OFF. None of the links on this page will work until it is reactivated.
If you need help turning JavaScript On, click here.
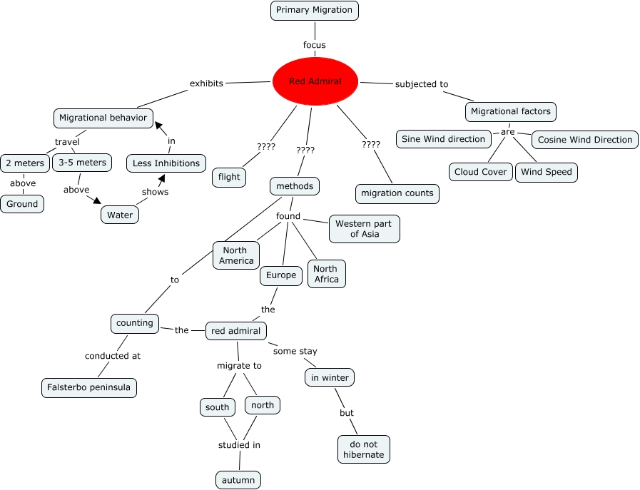
This Concept Map, created with IHMC CmapTools, has information related to: Primary migration, red admiral some stay in winter, 3-5 meters above Water, red admiral migrate to south, methods found North Africa, red admiral migrate to north, Migrational factors are Sine Wind direction, Migrational factors are Cosine Wind Direction, Primary Migration focus Red Admiral, Red Admiral ???? flight, counting conducted at Falsterbo peninsula, Red Admiral subjected to Migrational factors, in winter but do not hibernate, Red Admiral exhibits Migrational behavior, Migrational factors are Wind Speed, Europe the red admiral, Red Admiral ???? migration counts, counting the red admiral, methods found Western part of Asia, south studied in autumn, 2 meters above Ground