Warning:
JavaScript is turned OFF. None of the links on this page will work until it is reactivated.
If you need help turning JavaScript On, click here.
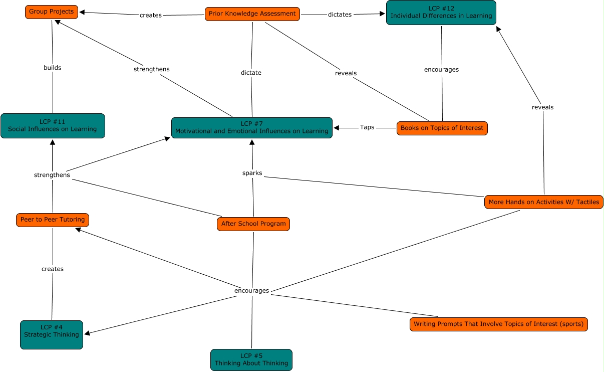
This Concept Map, created with IHMC CmapTools, has information related to: Jonas_Eve's learning plan_1, LCP #7 Motivational and Emotional Influences on Learning strengthens Group Projects, LCP #12 Individual Differences in Learning encourages Books on Topics of Interest, More Hands on Activities W/ Tactiles encourages LCP #5 Thinking About Thinking, Prior Knowledge Assessment creates Group Projects, Writing Prompts That Involve Topics of Interest (sports) encourages LCP #5 Thinking About Thinking, After School Program sparks LCP #7 Motivational and Emotional Influences on Learning, Group Projects builds LCP #11 Social Influences on Learning, Books on Topics of Interest Taps LCP #7 Motivational and Emotional Influences on Learning, Peer to Peer Tutoring strengthens LCP #11 Social Influences on Learning, Prior Knowledge Assessment dictate LCP #7 Motivational and Emotional Influences on Learning, More Hands on Activities W/ Tactiles encourages LCP #4 Strategic Thinking, After School Program strengthens LCP #11 Social Influences on Learning, After School Program encourages LCP #5 Thinking About Thinking, Writing Prompts That Involve Topics of Interest (sports) encourages LCP #4 Strategic Thinking, Peer to Peer Tutoring creates LCP #4 Strategic Thinking, Prior Knowledge Assessment reveals Books on Topics of Interest, More Hands on Activities W/ Tactiles encourages Peer to Peer Tutoring, Peer to Peer Tutoring strengthens LCP #7 Motivational and Emotional Influences on Learning, After School Program encourages LCP #4 Strategic Thinking, Writing Prompts That Involve Topics of Interest (sports) encourages Peer to Peer Tutoring