Warning:
JavaScript is turned OFF. None of the links on this page will work until it is reactivated.
If you need help turning JavaScript On, click here.
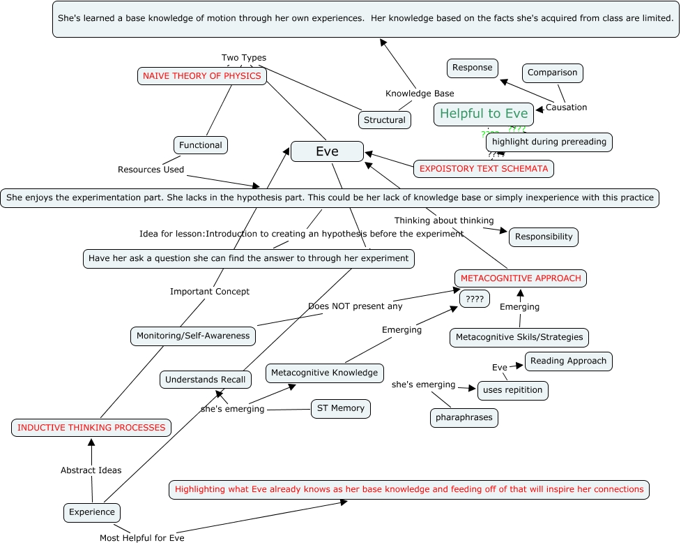
This Concept Map, created with IHMC CmapTools, has information related to: Anna Johnson Eve, Functional Resources Used She enjoys the experimentation part. She lacks in the hypothesis part. This could be her lack of knowledge base or simply inexperience with this practice, pharaphrases she's emerging uses repitition, NAIVE THEORY OF PHYSICS Two Types Eve, NAIVE THEORY OF PHYSICS Two Types Functional, Metacognitive Skils/Strategies Emerging METACOGNITIVE APPROACH, NAIVE THEORY OF PHYSICS Two Types Structural, highlight during prereading ???? Helpful to Eve, ST Memory she's emerging Understands Recall, Comparison Causation Response, She enjoys the experimentation part. She lacks in the hypothesis part. This could be her lack of knowledge base or simply inexperience with this practice Idea for lesson:Introduction to creating an hypothesis before the experiment Have her ask a question she can find the answer to through her experiment, uses repitition Eve Reading Approach, EXPOISTORY TEXT SCHEMATA ???? Eve, INDUCTIVE THINKING PROCESSES Important Concept Eve, Comparison Causation Helpful to Eve, EXPOISTORY TEXT SCHEMATA ???? highlight during prereading, METACOGNITIVE APPROACH Thinking about thinking Responsibility, METACOGNITIVE APPROACH Thinking about thinking Eve, highlight during prereading ???? Helpful to Eve, Monitoring/Self-Awareness Does NOT present any METACOGNITIVE APPROACH, Experience Most Helpful for Eve Highlighting what Eve already knows as her base knowledge and feeding off of that will inspire her connections