Warning:
JavaScript is turned OFF. None of the links on this page will work until it is reactivated.
If you need help turning JavaScript On, click here.
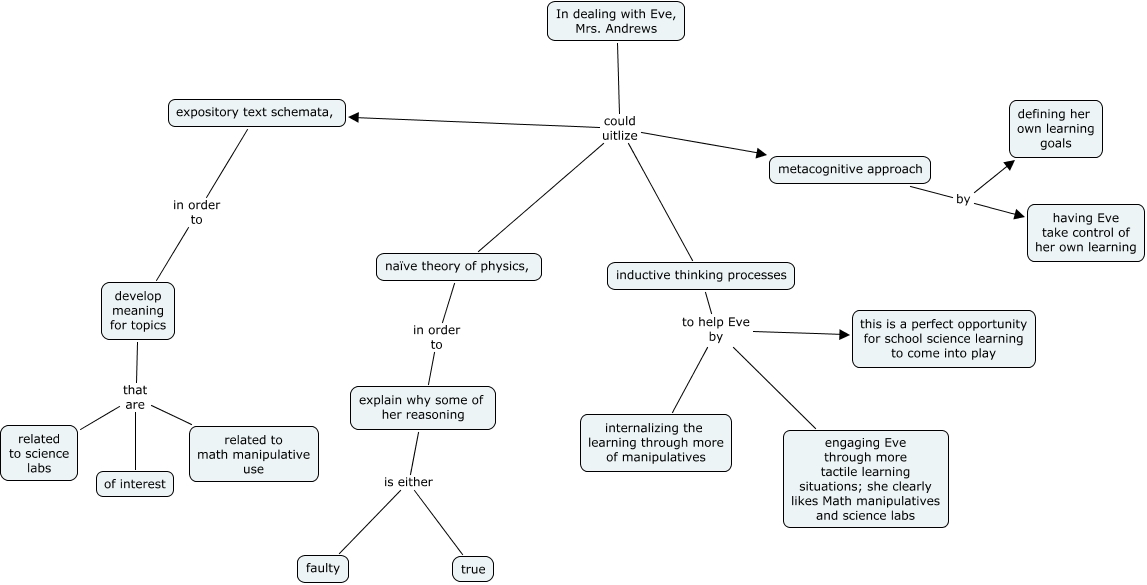
This Concept Map, created with IHMC CmapTools, has information related to: Alba_Anderson and Eve_1, inductive thinking processes to help Eve by engaging Eve through more tactile learning situations; she clearly likes Math manipulatives and science labs, In dealing with Eve, Mrs. Andrews could uitlize inductive thinking processes, naïve theory of physics, in order to explain why some of her reasoning, In dealing with Eve, Mrs. Andrews could uitlize expository text schemata,, metacognitive approach by having Eve take control of her own learning, explain why some of her reasoning is either true, inductive thinking processes to help Eve by this is a perfect opportunity for school science learning to come into play, develop meaning for topics that are of interest, develop meaning for topics that are related to math manipulative use, explain why some of her reasoning is either faulty, inductive thinking processes to help Eve by internalizing the learning through more of manipulatives, expository text schemata, in order to develop meaning for topics, develop meaning for topics that are related to science labs, In dealing with Eve, Mrs. Andrews could uitlize naïve theory of physics,, metacognitive approach by defining her own learning goals, In dealing with Eve, Mrs. Andrews could uitlize metacognitive approach