WARNING:
JavaScript is turned OFF. None of the links on this concept map will
work until it is reactivated.
If you need help turning JavaScript On, click here.
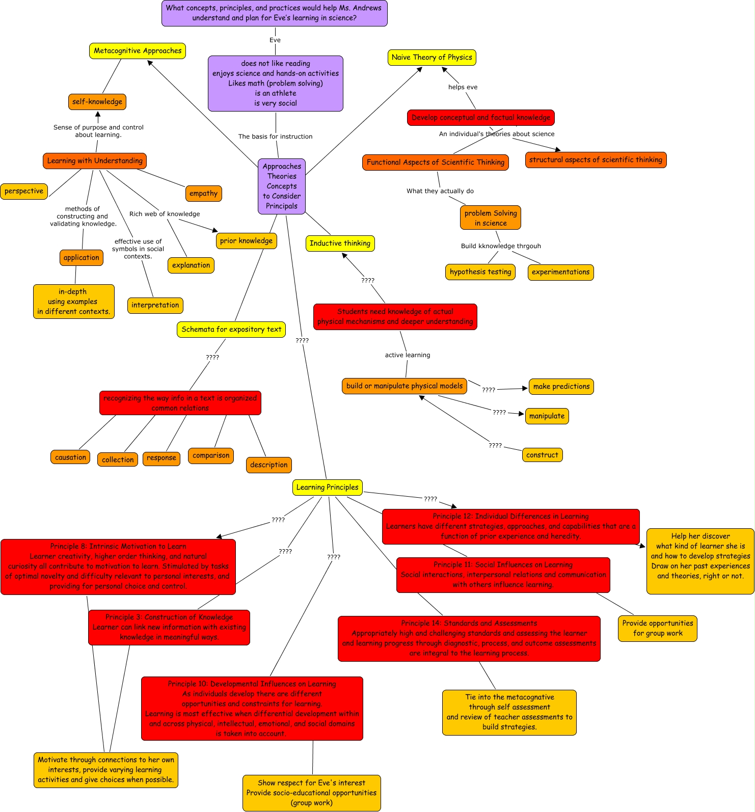
This Concept Map, created with IHMC CmapTools, has information related to: Norman - Eve 1, problem Solving in science Build kknowledge thrgouh hypothesis testing, Learning with Understanding ???? empathy, construct ???? build or manipulate physical models, Learning with Understanding methods of constructing and validating knowledge. application, Learning Principles ???? Principle 3: Construction of Knowledge Learner can link new information with existing knowledge in meaningful ways., Principle 8: Intrinsic Motivation to Learn Learner creativity, higher order thinking, and natural curiosity all contribute to motivation to learn. Stimulated by tasks of optimal novelty and difficulty relevant to personal interests, and providing for personal choice and control. M Motivate through connections to her own interests, provide varying learning activities and give choices when possible., Students need knowledge of actual physical mechanisms and deeper understanding ???? Inductive thinking, Approaches Theories Concepts to Consider Principals ???? Naive Theory of Physics, Principle 14: Standards and Assessments Appropriately high and challenging standards and assessing the learner and learning progress through diagnostic, process, and outcome assessments are integral to the learning process. ???? Tie into the metacognative through self assessment and review of teacher assessments to build strategies., application ???? in-depth using examples in different contexts., Learning with Understanding Rich web of knowledge prior knowledge, recognizing the way info in a text is organized common relations ???? description, recognizing the way info in a text is organized common relations ???? causation, Learning with Understanding effective use of symbols in social contexts. interpretation, Principle 10: Developmental Influences on Learning As individuals develop there are different opportunities and constraints for learning. Learning is most effective when differential development within and across physical, intellectual, emotional, and social domains is taken into account. ???? Show respect for Eve's interest Provide socio-educational opportunities (group work), self-knowledge ???? Metacognitive Approaches, Learning Principles ???? Principle 11: Social Influences on Learning Social interactions, interpersonal relations and communication with others influence learning., does not like reading enjoys science and hands-on activities Likes math (problem solving) is an athlete is very social The basis for instruction Approaches Theories Concepts to Consider Principals, Principle 11: Social Influences on Learning Social interactions, interpersonal relations and communication with others influence learning. ???? Provide opportunities for group work, Motivate through connections to her own interests, provide varying learning activities and give choices when possible. ???? Principle 3: Construction of Knowledge Learner can link new information with existing knowledge in meaningful ways.