Warning:
JavaScript is turned OFF. None of the links on this page will work until it is reactivated.
If you need help turning JavaScript On, click here.
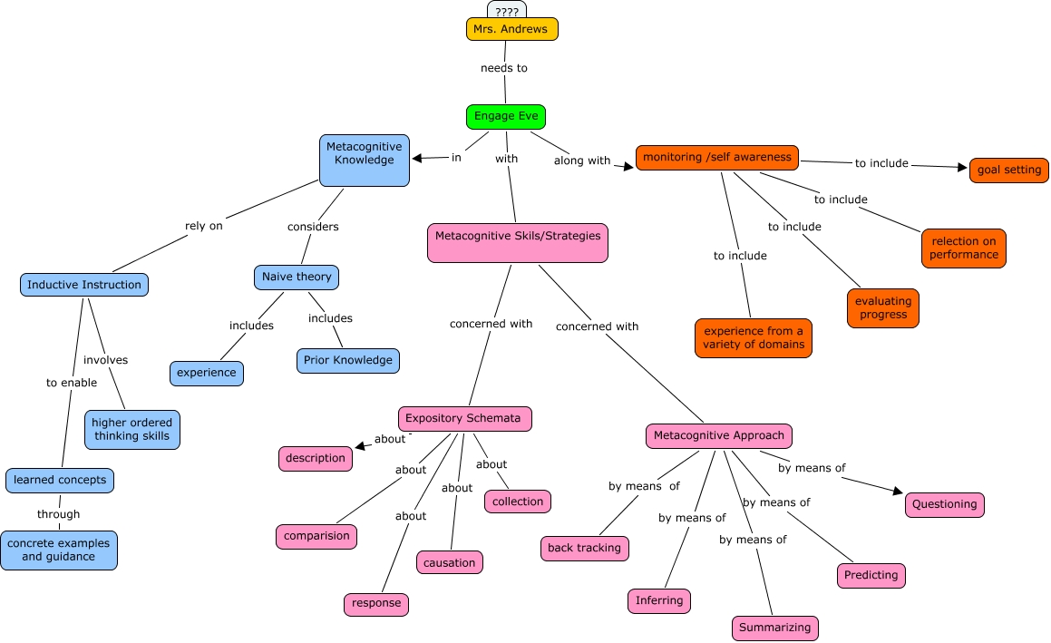
This Concept Map, created with IHMC CmapTools, has information related to: C. Zachary_Eve_2.1, Inductive Instruction to enable learned concepts, Engage Eve in Metacognitive Knowledge, monitoring /self awareness to include experience from a variety of domains, Metacognitive Skils/Strategies concerned with Expository Schemata, Expository Schemata about description, learned concepts through concrete examples and guidance, Expository Schemata about comparision, Expository Schemata about causation, Expository Schemata about response, ???? needs to Engage Eve, monitoring /self awareness to include evaluating progress, Metacognitive Approach by means of back tracking, Engage Eve along with monitoring /self awareness, Engage Eve with Metacognitive Skils/Strategies, Metacognitive Approach by means of Predicting, Expository Schemata about collection, Metacognitive Knowledge rely on Inductive Instruction, Inductive Instruction involves higher ordered thinking skills, monitoring /self awareness to include goal setting, Metacognitive Approach by means of Inferring