Warning:
JavaScript is turned OFF. None of the links on this page will work until it is reactivated.
If you need help turning JavaScript On, click here.
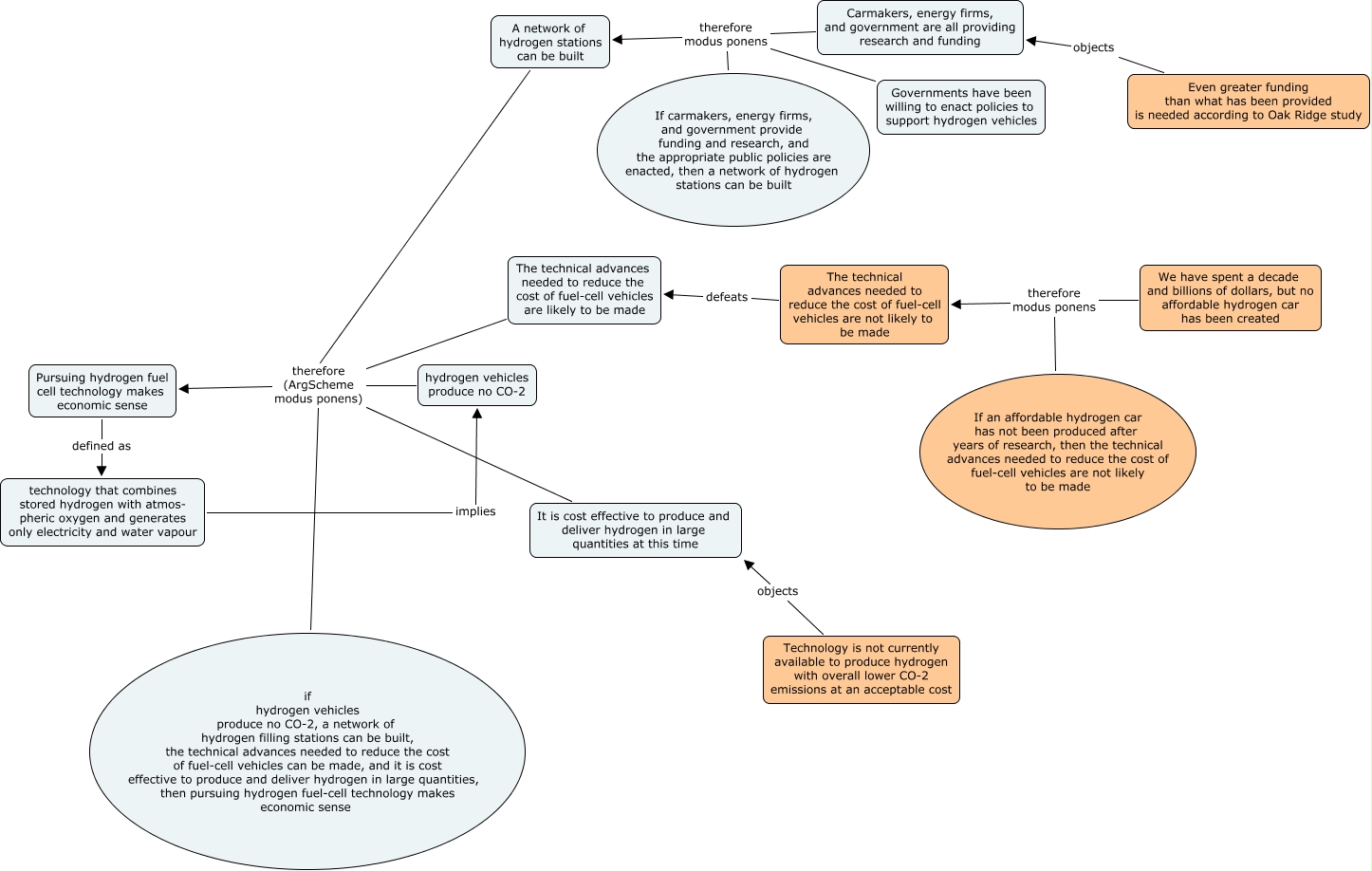
This Concept Map, created with IHMC CmapTools, has information related to: Elise_hydrogen car_v2, Technology is not currently available to produce hydrogen with overall lower CO-2 emissions at an acceptable cost objects It is cost effective to produce and deliver hydrogen in large quantities at this time, technology that combines stored hydrogen with atmos- pheric oxygen and generates only electricity and water vapour implies hydrogen vehicles produce no CO-2, The technical advances needed to reduce the cost of fuel-cell vehicles are likely to be made therefore (ArgScheme modus ponens) Pursuing hydrogen fuel cell technology makes economic sense, A network of hydrogen stations can be built therefore (ArgScheme modus ponens) Pursuing hydrogen fuel cell technology makes economic sense, If an affordable hydrogen car has not been produced after years of research, then the technical advances needed to reduce the cost of fuel-cell vehicles are not likely to be made therefore modus ponens The technical advances needed to reduce the cost of fuel-cell vehicles are not likely to be made, The technical advances needed to reduce the cost of fuel-cell vehicles are not likely to be made defeats The technical advances needed to reduce the cost of fuel-cell vehicles are likely to be made, if hydrogen vehicles produce no CO-2, a network of hydrogen filling stations can be built, the technical advances needed to reduce the cost of fuel-cell vehicles can be made, and it is cost effective to produce and deliver hydrogen in large quantities, then pursuing hydrogen fuel-cell technology makes economic sense therefore (ArgScheme modus ponens) Pursuing hydrogen fuel cell technology makes economic sense, Even greater funding than what has been provided is needed according to Oak Ridge study objects Carmakers, energy firms, and government are all providing research and funding, hydrogen vehicles produce no CO-2 therefore (ArgScheme modus ponens) Pursuing hydrogen fuel cell technology makes economic sense, We have spent a decade and billions of dollars, but no affordable hydrogen car has been created therefore modus ponens The technical advances needed to reduce the cost of fuel-cell vehicles are not likely to be made, It is cost effective to produce and deliver hydrogen in large quantities at this time therefore (ArgScheme modus ponens) Pursuing hydrogen fuel cell technology makes economic sense, Pursuing hydrogen fuel cell technology makes economic sense defined as technology that combines stored hydrogen with atmos- pheric oxygen and generates only electricity and water vapour, Governments have been willing to enact policies to support hydrogen vehicles therefore modus ponens A network of hydrogen stations can be built, If carmakers, energy firms, and government provide funding and research, and the appropriate public policies are enacted, then a network of hydrogen stations can be built therefore modus ponens A network of hydrogen stations can be built, Carmakers, energy firms, and government are all providing research and funding therefore modus ponens A network of hydrogen stations can be built