Warning:
JavaScript is turned OFF. None of the links on this page will work until it is reactivated.
If you need help turning JavaScript On, click here.
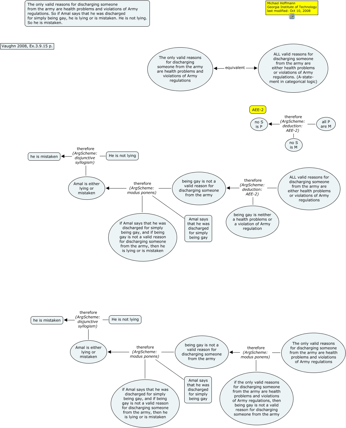
This Concept Map, created with IHMC CmapTools, has information related to: being gay in the army, Amal is either lying or mistaken therefore (ArgScheme: disjunctive syllogism) he is mistaken, if the only valid reasons for discharging someone from the army are health problems and violations of Army regulations, then being gay is not a valid reason for discharging someone from the army therefore (ArgScheme: modus ponens) being gay is not a valid reason for discharging someone from the army, ALL valid reasons for discharging someone from the army are either health problems or violations of Army regulations therefore (ArgScheme: deduction: AEE-2) being gay is not a valid reason for discharging someone from the army, if Amal says that he was discharged for simply being gay, and if being gay is not a valid reason for discharging someone from the army, then he is lying or is mistaken therefore (ArgScheme: modus ponens) Amal is either lying or mistaken, Amal says that he was discharged for simply being gay therefore (ArgScheme: modus ponens) Amal is either lying or mistaken, Amal says that he was discharged for simply being gay therefore (ArgScheme: modus ponens) Amal is either lying or mistaken, all P are M therefore (ArgScheme: deduction: AEE-2) no S is P, He is not lying therefore (ArgScheme: disjunctive syllogism) he is mistaken, no S is M therefore (ArgScheme: deduction: AEE-2) no S is P, being gay is not a valid reason for discharging someone from the army therefore (ArgScheme: modus ponens) Amal is either lying or mistaken, being gay is not a valid reason for discharging someone from the army therefore (ArgScheme: modus ponens) Amal is either lying or mistaken, being gay is neither a health problems or a violation of Army regulation therefore (ArgScheme: deduction: AEE-2) being gay is not a valid reason for discharging someone from the army, Amal is either lying or mistaken therefore (ArgScheme: disjunctive syllogism) he is mistaken, The only valid reasons for discharging someone from the army are health problems and violations of Army regulations therefore (ArgScheme: modus ponens) being gay is not a valid reason for discharging someone from the army, He is not lying therefore (ArgScheme: disjunctive syllogism) he is mistaken, if Amal says that he was discharged for simply being gay, and if being gay is not a valid reason for discharging someone from the army, then he is lying or is mistaken therefore (ArgScheme: modus ponens) Amal is either lying or mistaken