Warning:
JavaScript is turned OFF. None of the links on this page will work until it is reactivated.
If you need help turning JavaScript On, click here.
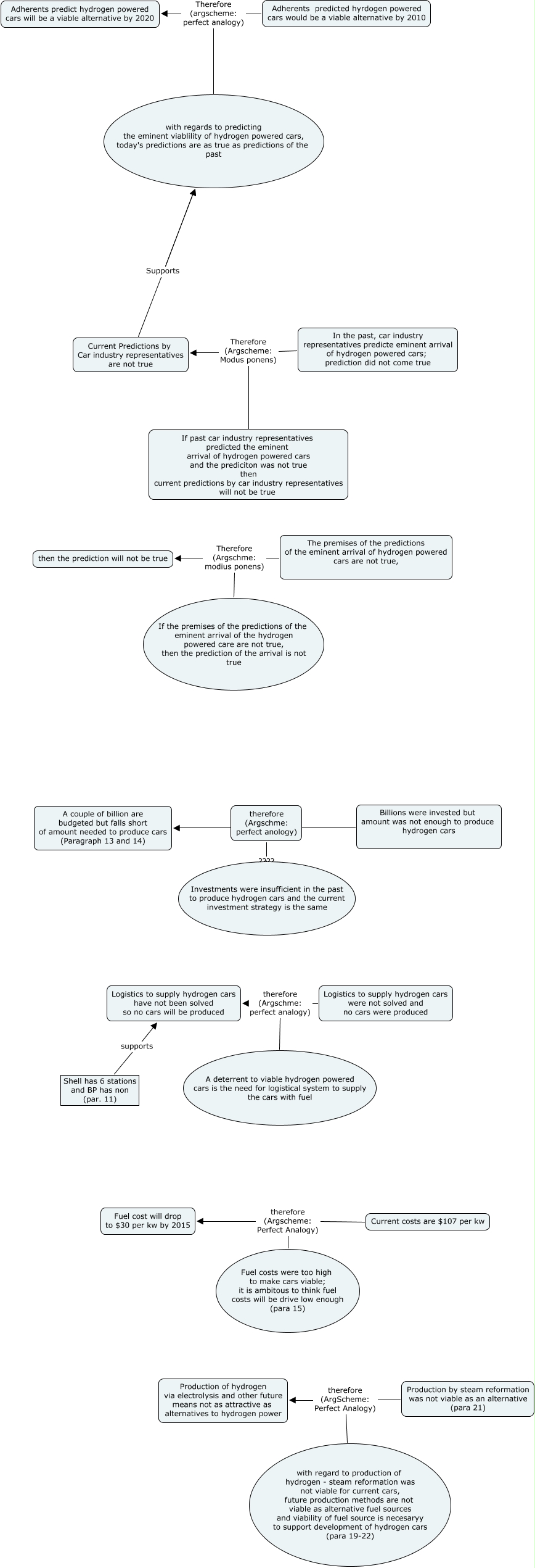
This Concept Map, created with IHMC CmapTools, has information related to: Hydrogen Flowers map, Adherents predicted hyrdogen powered cars would be a viable alternative by 2010 Therefore (argscheme: perfect analogy) with regards to predicting the eminent viablility of hydrogen powered cars, today's predictions are as true as predictions of the past, Adherents predicted hyrdogen powered cars would be a viable alternative by 2010 Therefore (argscheme: perfect analogy) Adherents predict hydrogen powered cars will be a viable alternative by 2020, In the past, car industry representatives predicte eminent arrival of hydrogen powered cars; prediction did not come true Therefore (Argscheme: Modus ponens) If past car industry representatives predicted the eminent arrival of hydrogen powered cars and the prediciton was not true then current predictions by car industry representatives will not be true, Current Predictions by Car industry representatives are not true Supports with regards to predicting the eminent viablility of hydrogen powered cars, today's predictions are as true as predictions of the past, Production by steam reformation was not viable as an alternative (para 21) therefore (ArgScheme: Perfect Analogy) Production of hydrogen via electrolysis and other future means not as attractive as alternatives to hydrogen power, In the past, car industry representatives predicte eminent arrival of hydrogen powered cars; prediction did not come true Therefore (Argscheme: Modus ponens) Current Predictions by Car industry representatives are not true, The premises of the predictions of the eminent arrival of hydrogen powered cars are not true, Therefore (Argschme: modius ponens) then the prediction will not be true, The premises of the predictions of the eminent arrival of hydrogen powered cars are not true, Therefore (Argschme: modius ponens) If the premises of the predictions of the eminent arrival of the hydrogen powered care are not true, then the prediction of the arrival is not true, Current costs are $107 per kw therefore (Argscheme: Perfect Analogy) Fuel cost will drop to $30 per kw by 2015, therefore (Argschme: perfect anology) ???? Investments were insufficient in the past to produce hydrogen cars and the current investment strategy is the same, Billions were invested but amount was not enough to produce hydrogen cars ???? A couple of billion are budgeted but falls short of amount needed to produce cars (Paragraph 13 and 14), Logistics to supply hydrogen cars were not solved and no cars were produced therefore (Argschme: perfect analogy) A deterrent to viable hydrogen powered cars is the need for logistical system to supply the cars with fuel, Current Predictions by Car industry representatives are not true Supports with regards to predicting the eminent viablility of hydrogen powered cars, today's predictions are as true as predictions of the past, Shell has 6 stations and BP has non (par. 11) supports Logistics to supply hydrogen cars have not been solved so no cars will be produced, Logistics to supply hydrogen cars were not solved and no cars were produced therefore (Argschme: perfect analogy) Logistics to supply hydrogen cars have not been solved so no cars will be produced, Current costs are $107 per kw therefore (Argscheme: Perfect Analogy) Fuel costs were too high to make cars viable; it is ambitous to think fuel costs will be drive low enough (para 15), Production by steam reformation was not viable as an alternative (para 21) therefore (ArgScheme: Perfect Analogy) with regard to production of hydrogen - steam reformation was not viable for current cars, future production methods are not viable as alternative fuel sources and viability of fuel source is necesaryy to support development of hydrogen cars (para 19-22)