Warning:
JavaScript is turned OFF. None of the links on this page will work until it is reactivated.
If you need help turning JavaScript On, click here.
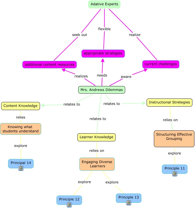
This Concept Map, created with IHMC CmapTools, has information related to: C. Zachary_ Ms Andrew_1.2, Instructional Stretegies relies on Structuring Effective Grouping, Engaging Diverse Learners explore Principle 13, Content Knowledge relies Knowing what students understand, Learner Knowledge relies on Engaging Diverse Learners, Instructional Stretegies relies on Structuring Effective Grouping, Mrs. Andrews Dilemmas relates to Learner Knowledge, Adative Experts realize current challenges, Engaging Diverse Learners explore Principie 12, Mrs. Andrews Dilemmas needs appropriate strategies, Adative Experts seek out additional content resources, Adative Experts flexible appropriate strategies, Knowing what students understand explore Principal 14, Structuring Effective Grouping explore Principle 11, Mrs. Andrews Dilemmas realizes additional content resources, Mrs. Andrews Dilemmas relates to Instructional Stretegies, Mrs. Andrews Dilemmas relates to Content Knowledge, Mrs. Andrews Dilemmas aware current challenges