Warning:
JavaScript is turned OFF. None of the links on this page will work until it is reactivated.
If you need help turning JavaScript On, click here.
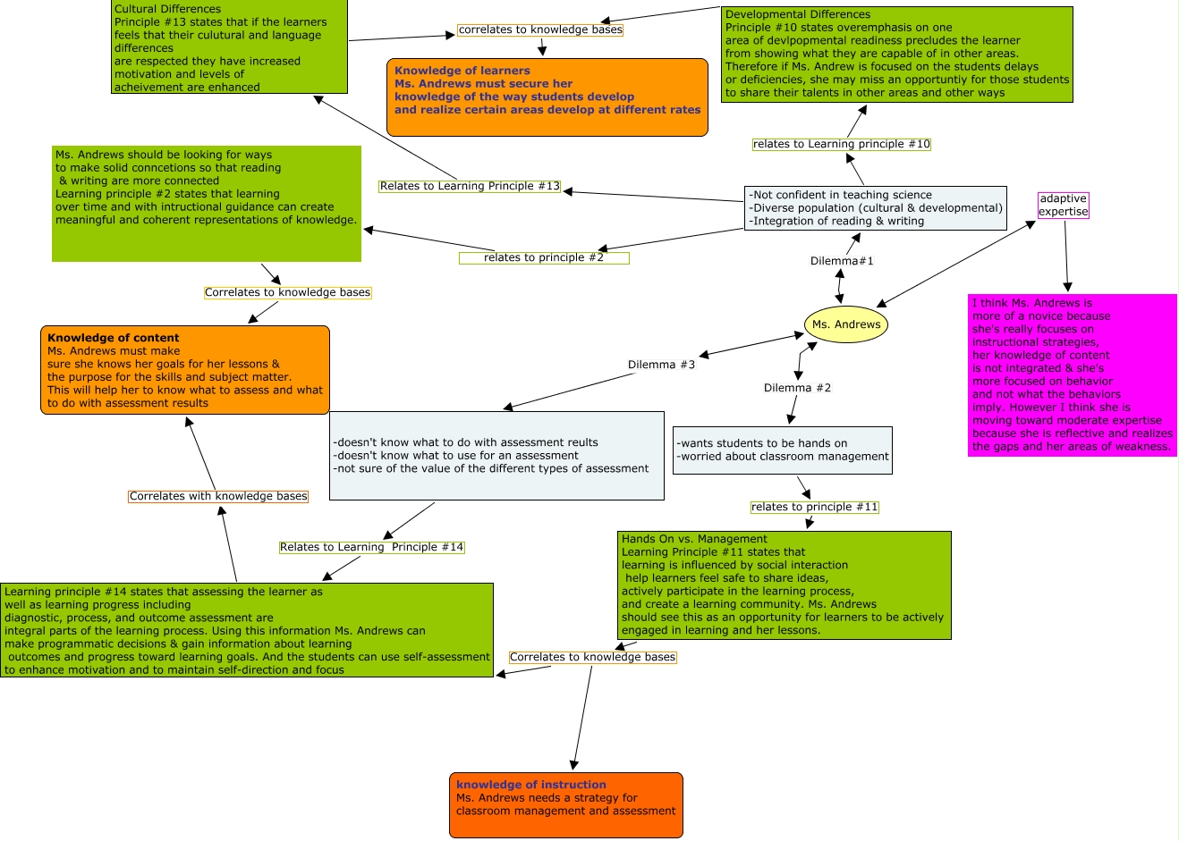
This Concept Map, created with IHMC CmapTools, has information related to: howse_module1.2, Developmental Differences Principle #10 states overemphasis on one area of devlpopmental readiness precludes the learner from showing what they are capable of in other areas. Therefore if Ms. Andrew is focused on the students delays or deficiencies, she may miss an opportuntiy for those students to share their talents in other areas and other ways correlates to knowledge bases Knowledge of learners Ms. Andrews must secure her knowledge of the way students develop and realize certain areas develop at different rates, Learning principle #14 states that assessing the learner as well as learning progress including diagnostic, process, and outcome assessment are integral parts of the learning process. Using this information Ms. Andrews can make programmatic decisions & gain information about learning outcomes and progress toward learning goals. And the students can use self-assessment to enhance motivation and to maintain self-direction and focus Correlates with knowledge bases Knowledge of content Ms. Andrews must make sure she knows her goals for her lessons & the purpose for the skills and subject matter. This will help her to know what to assess and what to do with assessment results, -doesn't know what to do with assessment reults -doesn't know what to use for an assessment -not sure of the value of the different types of assessment Relates to Learning Principle #14 Learning principle #14 states that assessing the learner as well as learning progress including diagnostic, process, and outcome assessment are integral parts of the learning process. Using this information Ms. Andrews can make programmatic decisions & gain information about learning outcomes and progress toward learning goals. And the students can use self-assessment to enhance motivation and to maintain self-direction and focus, Ms. Andrews Dilemma #3 -doesn't know what to do with assessment reults -doesn't know what to use for an assessment -not sure of the value of the different types of assessment, Hands On vs. Management Learning Principle #11 states that learning is influenced by social interaction help learners feel safe to share ideas, actively participate in the learning process, and create a learning community. Ms. Andrews should see this as an opportunity for learners to be actively engaged in learning and her lessons. Correlates to knowledge bases Learning principle #14 states that assessing the learner as well as learning progress including diagnostic, process, and outcome assessment are integral parts of the learning process. Using this information Ms. Andrews can make programmatic decisions & gain information about learning outcomes and progress toward learning goals. And the students can use self-assessment to enhance motivation and to maintain self-direction and focus, Ms. Andrews Dilemma #2 -wants students to be hands on -worried about classroom management, -Not confident in teaching science -Diverse population (cultural & developmental) -Integration of reading & writing Relates to Learning Principle #13 Cultural Differences Principle #13 states that if the learners feels that their culutural and language differences are respected they have increased motivation and levels of acheivement are enhanced, Cultural Differences Principle #13 states that if the learners feels that their culutural and language differences are respected they have increased motivation and levels of acheivement are enhanced correlates to knowledge bases Knowledge of learners Ms. Andrews must secure her knowledge of the way students develop and realize certain areas develop at different rates, -Not confident in teaching science -Diverse population (cultural & developmental) -Integration of reading & writing relates to Learning principle #10 Developmental Differences Principle #10 states overemphasis on one area of devlpopmental readiness precludes the learner from showing what they are capable of in other areas. Therefore if Ms. Andrew is focused on the students delays or deficiencies, she may miss an opportuntiy for those students to share their talents in other areas and other ways, Hands On vs. Management Learning Principle #11 states that learning is influenced by social interaction help learners feel safe to share ideas, actively participate in the learning process, and create a learning community. Ms. Andrews should see this as an opportunity for learners to be actively engaged in learning and her lessons. Correlates to knowledge bases knowledge of instruction Ms. Andrews needs a strategy for classroom management and assessment, -wants students to be hands on -worried about classroom management relates to principle #11 Hands On vs. Management Learning Principle #11 states that learning is influenced by social interaction help learners feel safe to share ideas, actively participate in the learning process, and create a learning community. Ms. Andrews should see this as an opportunity for learners to be actively engaged in learning and her lessons., -Not confident in teaching science -Diverse population (cultural & developmental) -Integration of reading & writing relates to principle #2 Ms. Andrews should be looking for ways to make solid conncetions so that reading & writing are more connected Learning principle #2 states that learning over time and with intructional guidance can create meaningful and coherent representations of knowledge., Ms. Andrews should be looking for ways to make solid conncetions so that reading & writing are more connected Learning principle #2 states that learning over time and with intructional guidance can create meaningful and coherent representations of knowledge. Correlates to knowledge bases Knowledge of content Ms. Andrews must make sure she knows her goals for her lessons & the purpose for the skills and subject matter. This will help her to know what to assess and what to do with assessment results, Ms. Andrews adaptive expertise I think Ms. Andrews is more of a novice because she's really focuses on instructional strategies, her knowledge of content is not integrated & she's more focused on behavior and not what the behaviors imply. However I think she is moving toward moderate expertise because she is reflective and realizes the gaps and her areas of weakness.