Warning:
JavaScript is turned OFF. None of the links on this page will work until it is reactivated.
If you need help turning JavaScript On, click here.
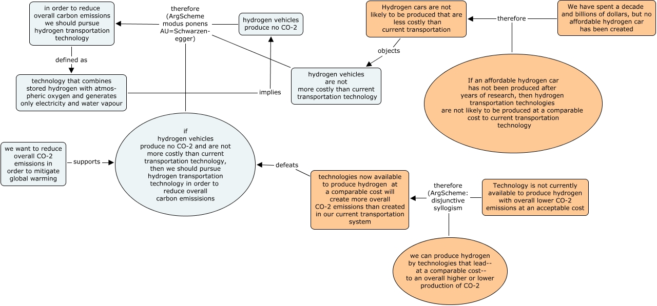
This Concept Map, created with IHMC CmapTools, has information related to: Elise_hydrogen car, Hydrogen cars are not likely to be produced that are less costly than current transportation objects hydrogen vehicles are not more costly than current transportation technology, We have spent a decade and billions of dollars, but no affordable hydrogen car has been created therefore Hydrogen cars are not likely to be produced that are less costly than current transportation, technology that combines stored hydrogen with atmos- pheric oxygen and generates only electricity and water vapour implies hydrogen vehicles produce no CO-2, hydrogen vehicles produce no CO-2 therefore (ArgScheme modus ponens AU=Schwarzen- egger) in order to reduce overall carbon emissions we should pursue hydrogen transportation technology, in order to reduce overall carbon emissions we should pursue hydrogen transportation technology defined as technology that combines stored hydrogen with atmos- pheric oxygen and generates only electricity and water vapour, Technology is not currently available to produce hydrogen with overall lower CO-2 emissions at an acceptable cost therefore (ArgScheme: disjunctive syllogism technologies now available to produce hydrogen at a comparable cost will create more overall CO-2 emissions than created in our current transportation system, hydrogen vehicles are not more costly than current transportation technology therefore (ArgScheme modus ponens AU=Schwarzen- egger) in order to reduce overall carbon emissions we should pursue hydrogen transportation technology, If an affordable hydrogen car has not been produced after years of research, then hydrogen transportation technologies are not likely to be produced at a comparable cost to current transportation technology therefore Hydrogen cars are not likely to be produced that are less costly than current transportation, if hydrogen vehicles produce no CO-2 and are not more costly than current transportation technology, then we should pursue hydrogen transportation technology in order to reduce overall carbon emissisions therefore (ArgScheme modus ponens AU=Schwarzen- egger) in order to reduce overall carbon emissions we should pursue hydrogen transportation technology, technologies now available to produce hydrogen at a comparable cost will create more overall CO-2 emissions than created in our current transportation system defeats if hydrogen vehicles produce no CO-2 and are not more costly than current transportation technology, then we should pursue hydrogen transportation technology in order to reduce overall carbon emissisions, we can produce hydrogen by technologies that lead-- at a comparable cost-- to an overall higher or lower production of CO-2 therefore (ArgScheme: disjunctive syllogism technologies now available to produce hydrogen at a comparable cost will create more overall CO-2 emissions than created in our current transportation system, we want to reduce overall CO-2 emissions in order to mitigate global warming supports if hydrogen vehicles produce no CO-2 and are not more costly than current transportation technology, then we should pursue hydrogen transportation technology in order to reduce overall carbon emissisions