Warning:
JavaScript is turned OFF. None of the links on this page will work until it is reactivated.
If you need help turning JavaScript On, click here.
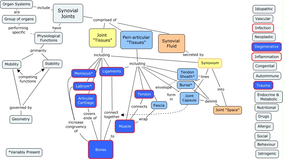
This Concept Map, created with IHMC CmapTools, has information related to: Common Pathologies4, Synovium into Joint "Space", Labrum* increase congruency of Bones, Organ Systems include Synovial Joints, Synovial Joints comprised of Peri-articular "Tissues", Synovium lines Bursa*, Joint "Tissues" including Synovium, Tendon connects Muscle, Peri-articular "Tissues" including Fascia, Organ Systems are Group of organs, Peri-articular "Tissues" including Muscle, Synovial Fluid secreted by Synovium, Tendon Sheath* envelope Tendon, Group of organs performing specific Physiological Functions, Synovial Joints have Physiological Functions, Stability governed by Geometry, Joint "Space" delimit Bursa*, Joint Capsule connect together Bones, Joint "Tissues" including Articular Cartilage, Peri-articular "Tissues" including Joint Capsule, Joint "Tissues" including Labrum*