Warning:
JavaScript is turned OFF. None of the links on this page will work until it is reactivated.
If you need help turning JavaScript On, click here.
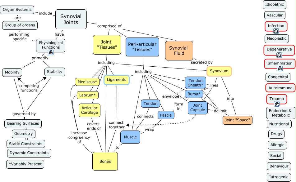
This Concept Map, created with IHMC CmapTools, has information related to: Common Pathologies2, Synovium into Joint "Space", Organ Systems include Synovial Joints, Labrum* increase congruency of Bones, Synovium lines Bursa*, Synovial Joints comprised of Peri-articular "Tissues", Joint "Tissues" including Synovium, Tendon connects Muscle, Peri-articular "Tissues" including Fascia, Peri-articular "Tissues" including Muscle, Organ Systems are Group of organs, Synovial Fluid secreted by Synovium, Mobility governed by Dynamic Constraints, Mobility governed by Static Constraints, Group of organs performing specific Physiological Functions, Tendon Sheath* envelope Tendon, Synovial Joints have Physiological Functions, Joint Capsule connect together Bones, Joint "Space" delimit Bursa*, Stability governed by Bearing Surfaces, Joint "Tissues" including Articular Cartilage