Warning:
JavaScript is turned OFF. None of the links on this page will work until it is reactivated.
If you need help turning JavaScript On, click here.
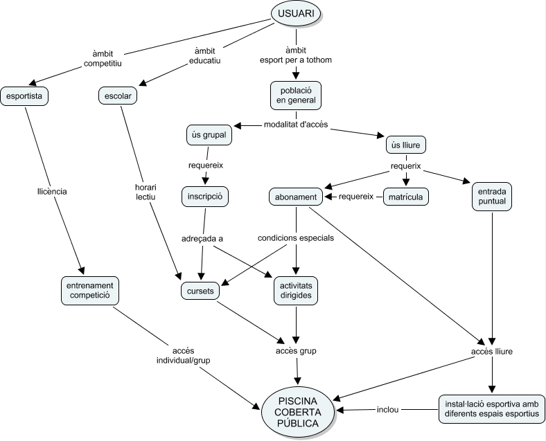
Aquest mapa conceptual conté informació relacionada amb: Accés Piscines Cobertes, matrícula requereix abonament, USUARI àmbit esport per a tothom població en general, inscripció adreçada a cursets, USUARI àmbit educatiu escolar, ús grupal requereix inscripció, abonament accés lliure instal·lació esportiva amb diferents espais esportius, abonament accés lliure PISCINA COBERTA PÚBLICA, escolar horari lectiu cursets, inscripció adreçada a activitats dirigides, abonament condicions especials cursets, cursets accès grup PISCINA COBERTA PÚBLICA, entrada puntual accés lliure PISCINA COBERTA PÚBLICA, esportista llicència entrenament competició, població en general modalitat d'accés ús lliure, instal·lació esportiva amb diferents espais esportius inclou PISCINA COBERTA PÚBLICA, abonament condicions especials activitats dirigides, activitats dirigides accès grup PISCINA COBERTA PÚBLICA, entrenament competició accés individual/grup PISCINA COBERTA PÚBLICA, ús lliure requerix matrícula, població en general modalitat d'accés ús grupal