Warning:
JavaScript is turned OFF. None of the links on this page will work until it is reactivated.
If you need help turning JavaScript On, click here.
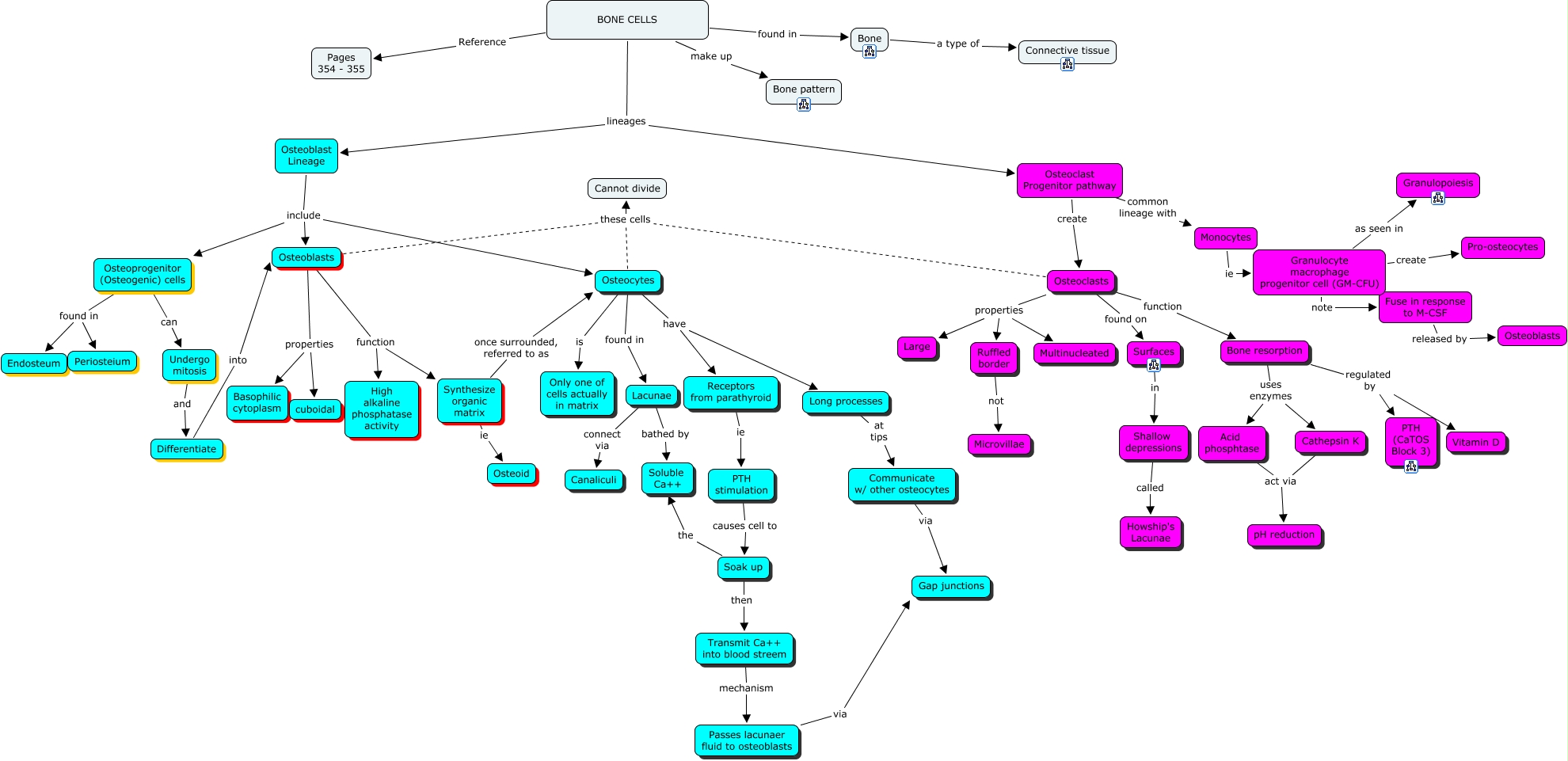
This Concept Map, created with IHMC CmapTools, has information related to: 11a. Bone Cells, Osteoclasts function Bone resorption, Passes lacunaer fluid to osteoblasts via Gap junctions, Osteoblasts these cells Cannot divide, Osteocytes these cells Cannot divide, Communicate w/ other osteocytes via Gap junctions, Osteoblasts function Synthesize organic matrix, Bone resorption regulated by PTH (CaTOS Block 3), Osteoclasts found on Surfaces, Lacunae connect via Canaliculi, Osteocytes have Long processes, Soak up then Transmit Ca++ into blood streem, Osteoblasts properties cuboidal, Lacunae bathed by Soluble Ca++, Osteoclasts these cells Cannot divide, Osteocytes is Only one of cells actually in matrix, Osteoclast Progenitor pathway create Osteoclasts, Osteoblast Lineage include Osteocytes, Osteoprogenitor (Osteogenic) cells found in Endosteum, Osteocytes have Receptors from parathyroid, BONE CELLS Reference Pages 354 - 355