Warning:
JavaScript is turned OFF. None of the links on this page will work until it is reactivated.
If you need help turning JavaScript On, click here.
The Concept Map you are trying to access has information related to:
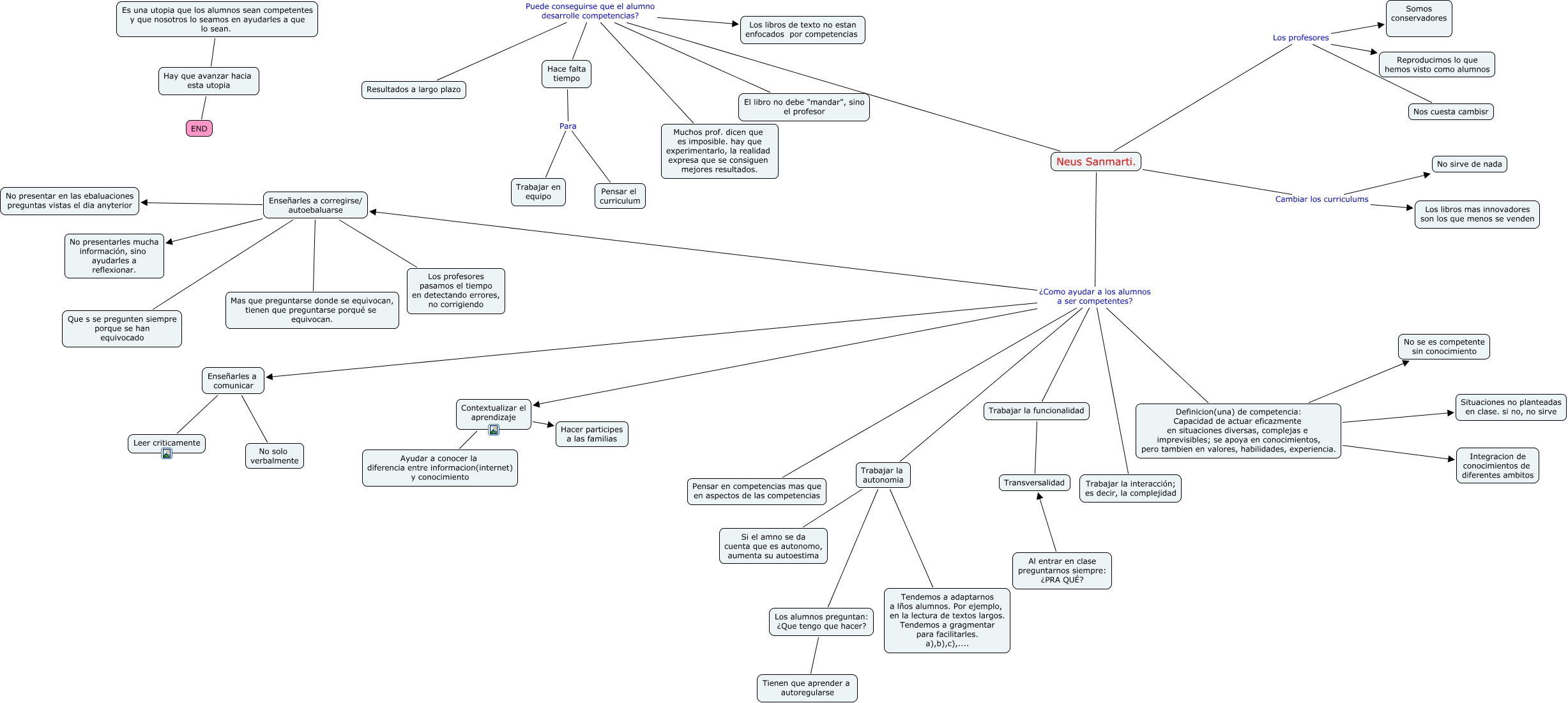
Neus Sanmarti. Donostian, Irailak 26, Neus Sanmarti. Puede conseguirse que el alumno desarrolle competencias? Los libros de texto no estan enfocados por competencias, Enseñarles a corregirse/ autoebaluarse Los profesores pasamos el tiempo en detectando errores, no corrigiendo, Neus Sanmarti. ¿Como ayudar a los alumnos a ser competentes? Definicion(una) de competencia: Capacidad de actuar eficazmente en situaciones diversas, complejas e imprevisibles; se apoya en conocimientos, pero tambien en valores, habilidades, experiencia., Enseñarles a corregirse/ autoebaluarse Mas que preguntarse donde se equivocan, tienen que preguntarse porqué se equivocan., Contextualizar el aprendizaje Hacer participes a las familias, Neus Sanmarti. Puede conseguirse que el alumno desarrolle competencias? Muchos prof. dicen que es imposible. hay que experimentarlo, la realidad expresa que se consiguen mejores resultados., Contextualizar el aprendizaje Ayudar a conocer la diferencia entre informacion(internet) y conocimiento, Hace falta tiempo Para Pensar el curriculum, Neus Sanmarti. ¿Como ayudar a los alumnos a ser competentes? Enseñarles a comunicar, Trabajar la autonomia Los alumnos preguntan: ¿Que tengo que hacer?