Warning:
JavaScript is turned OFF. None of the links on this page will work until it is reactivated.
If you need help turning JavaScript On, click here.
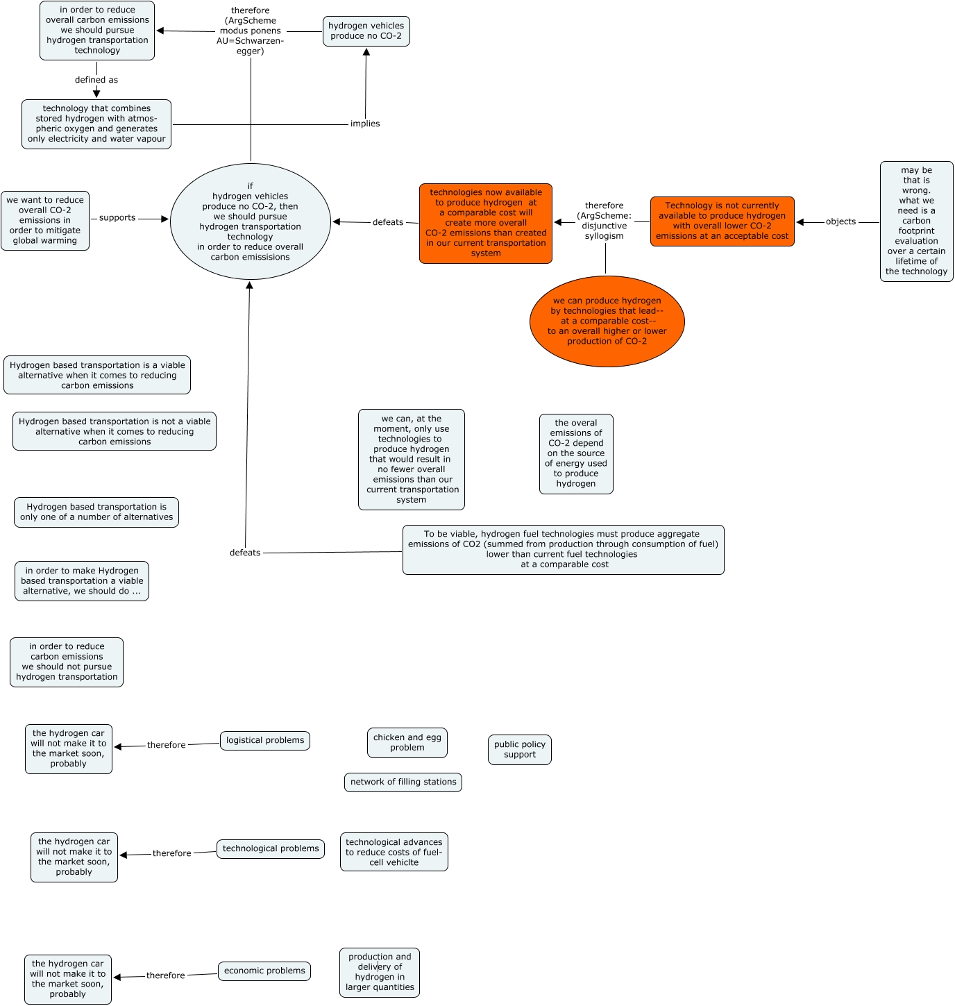
This Concept Map, created with IHMC CmapTools, has information related to: hydrogen car, logistical problems therefore the hydrogen car will not make it to the market soon, probably, technology that combines stored hydrogen with atmos- pheric oxygen and generates only electricity and water vapour implies hydrogen vehicles produce no CO-2, if hydrogen vehicles produce no CO-2, then we should pursue hydrogen transportation technology in order to reduce overall carbon emissisions therefore (ArgScheme modus ponens AU=Schwarzen- egger) in order to reduce overall carbon emissions we should pursue hydrogen transportation technology, hydrogen vehicles produce no CO-2 therefore (ArgScheme modus ponens AU=Schwarzen- egger) in order to reduce overall carbon emissions we should pursue hydrogen transportation technology, To be viable, hydrogen fuel technologies must produce aggregate emissions of CO2 (summed from production through consumption of fuel) lower than current fuel technologies at a comparable cost defeats if hydrogen vehicles produce no CO-2, then we should pursue hydrogen transportation technology in order to reduce overall carbon emissisions, technologies now available to produce hydrogen at a comparable cost will create more overall CO-2 emissions than created in our current transportation system defeats if hydrogen vehicles produce no CO-2, then we should pursue hydrogen transportation technology in order to reduce overall carbon emissisions, we want to reduce overall CO-2 emissions in order to mitigate global warming supports if hydrogen vehicles produce no CO-2, then we should pursue hydrogen transportation technology in order to reduce overall carbon emissisions, technological problems therefore the hydrogen car will not make it to the market soon, probably, may be that is wrong. what we need is a carbon footprint evaluation over a certain lifetime of the technology objects Technology is not currently available to produce hydrogen with overall lower CO-2 emissions at an acceptable cost, Technology is not currently available to produce hydrogen with overall lower CO-2 emissions at an acceptable cost therefore (ArgScheme: disjunctive syllogism technologies now available to produce hydrogen at a comparable cost will create more overall CO-2 emissions than created in our current transportation system, economic problems therefore the hydrogen car will not make it to the market soon, probably, in order to reduce overall carbon emissions we should pursue hydrogen transportation technology defined as technology that combines stored hydrogen with atmos- pheric oxygen and generates only electricity and water vapour, we can produce hydrogen by technologies that lead-- at a comparable cost-- to an overall higher or lower production of CO-2 therefore (ArgScheme: disjunctive syllogism technologies now available to produce hydrogen at a comparable cost will create more overall CO-2 emissions than created in our current transportation system