Warning:
JavaScript is turned OFF. None of the links on this page will work until it is reactivated.
If you need help turning JavaScript On, click here.
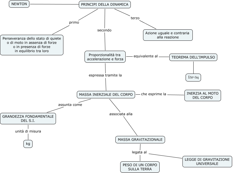
Questa Cmap, creata con IHMC CmapTools, contiene informazioni relative a: LEGGI DINAMICA, PRINCIPI DELLA DINAMICA secondo Proporzionalità tra accelerazione e forza, GRANDEZZA FONDAMENTALE DEL S.I. unità di misura kg, Proporzionalità tra accelerazione e forza espressa tramite la MASSA INERZIALE DEL CORPO, Proporzionalità tra accelerazione e forza equivalente al TEOREMA DELL'IMPULSO, MASSA INERZIALE DEL CORPO associata alla MASSA GRAVITAZIONALE, MASSA INERZIALE DEL CORPO che esprime la INERZIA AL MOTO DEL CORPO, MASSA INERZIALE DEL CORPO assunta come GRANDEZZA FONDAMENTALE DEL S.I., NEWTON ???? PRINCIPI DELLA DINAMICA, MASSA GRAVITAZIONALE legata al LEGGE DI GRAVITAZIONE UNIVERSALE, MASSA GRAVITAZIONALE legata al PESO DI UN CORPO SULLA TERRA, PRINCIPI DELLA DINAMICA terzo Azione uguale e contraria alla reazione, TEOREMA DELL'IMPULSO ???? IΔt=Δq, PRINCIPI DELLA DINAMICA primo Perseveranza dello stato di quiete o di moto in assenza di forze o in presenza di forze in equilibrio tra loro