Warning:
JavaScript is turned OFF. None of the links on this page will work until it is reactivated.
If you need help turning JavaScript On, click here.
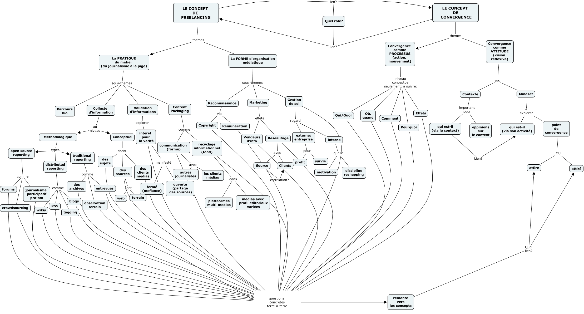
This Concept Map, created with IHMC CmapTools, has information related to: Freelance_v3_WIP, recyclage informationnel (fond) dans platfeormes multi-medias, Content Packaging comme recyclage informationnel (fond), traditional reporting comme entrevues, LE CONCEPT DE FREELANCING lien? LE CONCEPT DE CONVERGENCE, La FORME d'organisation médiatique sous-themes Reconnaissance, Mindset e explorer qui est-il (via son activité), externe: entreprise pour survie, Qui/Quoi questions concretes terre-à-terre remonte vers les concepts, Effets questions concretes terre-à-terre remonte vers les concepts, interet pour la verité manifesté ouverte (partage des sources), open source reporting comme journalisme participatif pro-am, journalisme participatif pro-am questions concretes terre-à-terre remonte vers les concepts, des sources questions concretes terre-à-terre remonte vers les concepts, Convergence comme ATTITUDE (vision reflexive) via Contexte, remonte vers les concepts Quel lien? attire, Vendeurs d'info questions concretes terre-à-terre remonte vers les concepts, externe: entreprise pour profit, communication (forme) avec les clients médias, point de convergence OU attiré, interne quelle motivation