Warning:
JavaScript is turned OFF. None of the links on this page will work until it is reactivated.
If you need help turning JavaScript On, click here.
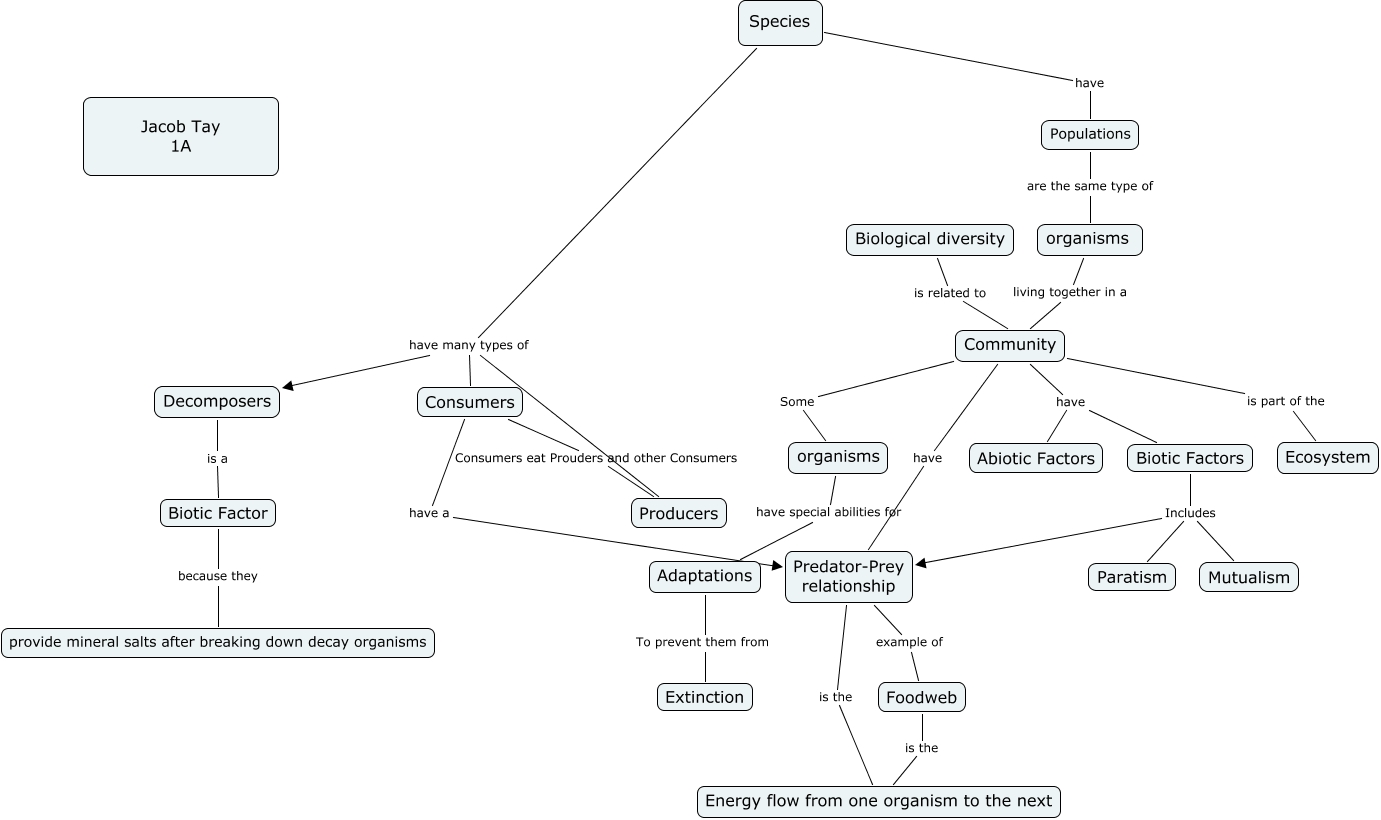
This Concept Map, created with IHMC CmapTools, has information related to: 1A_JacobTay_31_Ecology2, Species have Populations, Foodweb is the Energy flow from one organism to the next, Species have many types of Decomposers, Community have Abiotic Factors, Community have Biotic Factors, Biotic Factors Includes Paratism, Biotic Factors Includes Predator-Prey relationship, Decomposers is a Biotic Factor, Consumers have a Predator-Prey relationship, Adaptations To prevent them from Extinction, Species have many types of Consumers, Community have Predator-Prey relationship, Consumers Consumers eat Prouders and other Consumers Producers, Species have many types of Producers, Biotic Factors Includes Mutualism, Predator-Prey relationship is the Energy flow from one organism to the next, Community is part of the Ecosystem, organisms living together in a Community, Populations are the same type of organisms, Community Some organisms