Warning:
JavaScript is turned OFF. None of the links on this page will work until it is reactivated.
If you need help turning JavaScript On, click here.
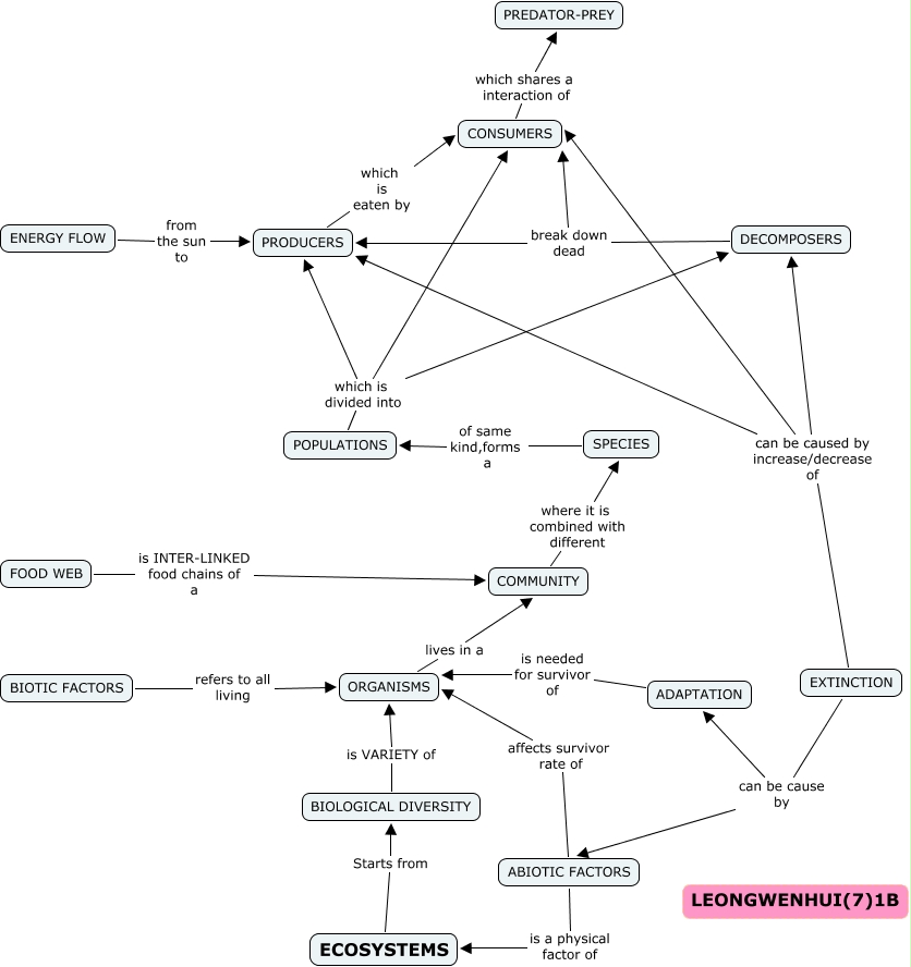
This Concept Map, created with IHMC CmapTools, has information related to: LEONGWENHUI_7_1B_ECOLOGY, ORGANISMS lives in a COMMUNITY, CONSUMERS which shares a interaction of PREDATOR-PREY, DECOMPOSERS break down dead PRODUCERS, BIOLOGICAL DIVERSITY is VARIETY of ORGANISMS, EXTINCTION can be caused by increase/decrease of CONSUMERS, EXTINCTION can be caused by increase/decrease of PRODUCERS, ABIOTIC FACTORS affects survivor rate of ORGANISMS, SPECIES of same kind,forms a POPULATIONS, PRODUCERS which is eaten by CONSUMERS, DECOMPOSERS break down dead CONSUMERS, ECOSYSTEMS Starts from BIOLOGICAL DIVERSITY, POPULATIONS which is divided into DECOMPOSERS, ABIOTIC FACTORS is a physical factor of ECOSYSTEMS, EXTINCTION can be cause by ABIOTIC FACTORS, BIOTIC FACTORS refers to all living ORGANISMS, ENERGY FLOW from the sun to PRODUCERS, FOOD WEB is INTER-LINKED food chains of a COMMUNITY, ADAPTATION is needed for survivor of ORGANISMS, EXTINCTION can be caused by increase/decrease of DECOMPOSERS, EXTINCTION can be cause by ADAPTATION