Warning:
JavaScript is turned OFF. None of the links on this page will work until it is reactivated.
If you need help turning JavaScript On, click here.
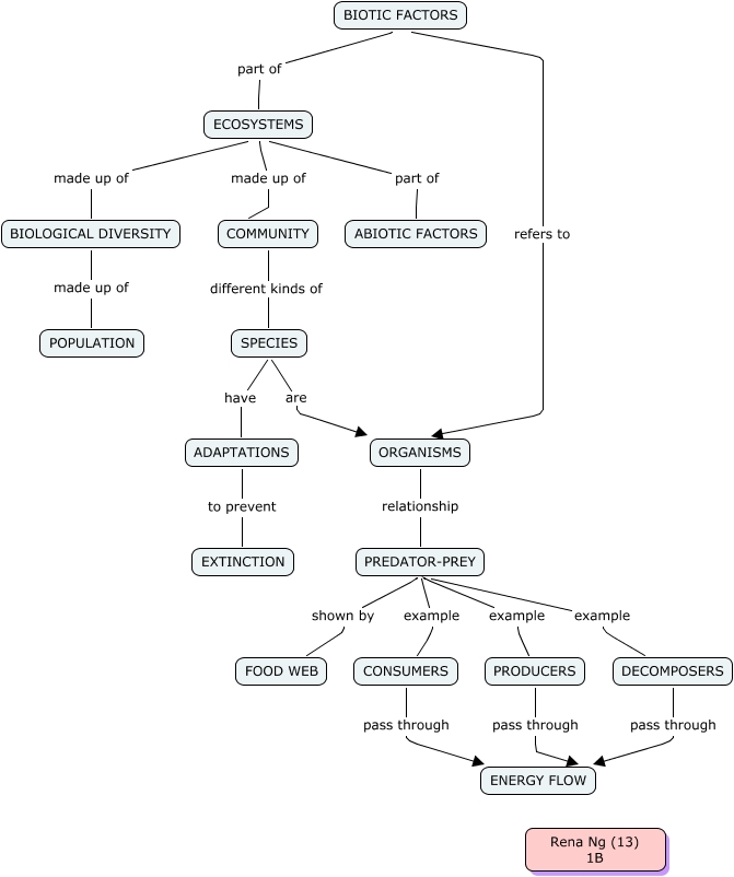
This Concept Map, created with IHMC CmapTools, has information related to: 1B_Rena Ng (13)_Ecology, PREDATOR-PREY example CONSUMERS, PREDATOR-PREY example DECOMPOSERS, DECOMPOSERS pass through ENERGY FLOW, CONSUMERS pass through ENERGY FLOW, PRODUCERS pass through ENERGY FLOW, PREDATOR-PREY example PRODUCERS, BIOTIC FACTORS part of ECOSYSTEMS, SPECIES are ORGANISMS, PREDATOR-PREY shown by FOOD WEB, ECOSYSTEMS part of ABIOTIC FACTORS, ECOSYSTEMS made up of COMMUNITY, BIOLOGICAL DIVERSITY made up of POPULATION, SPECIES have ADAPTATIONS, COMMUNITY different kinds of SPECIES, ADAPTATIONS to prevent EXTINCTION, ECOSYSTEMS made up of BIOLOGICAL DIVERSITY, ORGANISMS relationship PREDATOR-PREY, BIOTIC FACTORS refers to ORGANISMS