Warning:
JavaScript is turned OFF. None of the links on this page will work until it is reactivated.
If you need help turning JavaScript On, click here.
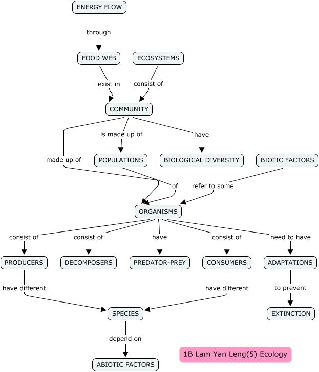
This Concept Map, created with IHMC CmapTools, has information related to: 1B_Lam Yan Leng_5_Ecology, FOOD WEB exist in COMMUNITY, POPULATIONS of ORGANISMS, ORGANISMS have PREDATOR-PREY, ORGANISMS consist of PRODUCERS, ECOSYSTEMS consist of COMMUNITY, COMMUNITY have BIOLOGICAL DIVERSITY, ENERGY FLOW through FOOD WEB, COMMUNITY made up of ORGANISMS, PRODUCERS have different SPECIES, ADAPTATIONS to prevent EXTINCTION, ORGANISMS consist of DECOMPOSERS, CONSUMERS have different SPECIES, COMMUNITY is made up of POPULATIONS, SPECIES depend on ABIOTIC FACTORS, ORGANISMS consist of CONSUMERS, BIOTIC FACTORS refer to some ORGANISMS, ORGANISMS need to have ADAPTATIONS