Warning:
JavaScript is turned OFF. None of the links on this page will work until it is reactivated.
If you need help turning JavaScript On, click here.
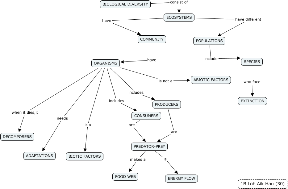
This Concept Map, created with IHMC CmapTools, has information related to: 1B_LohAikHau(30), ORGANISMS is not a ABIOTIC FACTORS, ORGANISMS needs ADAPTATIONS, SPECIES who face EXTINCTION, ECOSYSTEMS have different POPULATIONS, CONSUMERS are PREDATOR-PREY, PREDATOR-PREY is ENERGY FLOW, ORGANISMS when it dies,it DECOMPOSERS, ORGANISMS is a BIOTIC FACTORS, POPULATIONS include SPECIES, PREDATOR-PREY makes a FOOD WEB, BIOLOGICAL DIVERSITY consist of ECOSYSTEMS, COMMUNITY have ORGANISMS, ORGANISMS includes PRODUCERS, ECOSYSTEMS have COMMUNITY, PRODUCERS are PREDATOR-PREY, ORGANISMS includes CONSUMERS