Warning:
JavaScript is turned OFF. None of the links on this page will work until it is reactivated.
If you need help turning JavaScript On, click here.
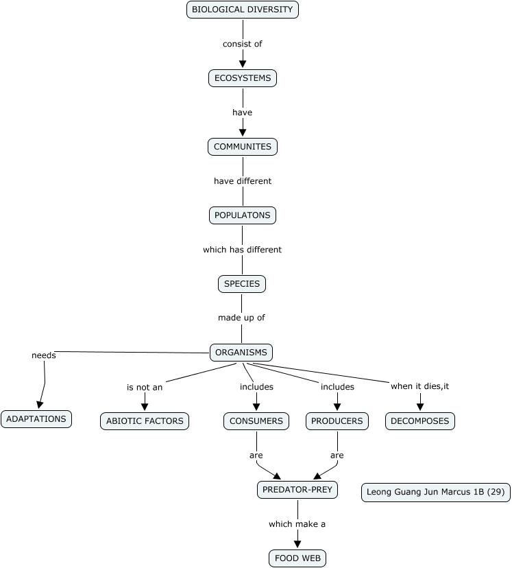
This Concept Map, created with IHMC CmapTools, has information related to: 1B_Marcus(29)Ecology, SPECIES made up of ORGANISMS, ORGANISMS includes CONSUMERS, PREDATOR-PREY which make a FOOD WEB, ORGANISMS includes PRODUCERS, BIOLOGICAL DIVERSITY consist of ECOSYSTEMS, ECOSYSTEMS have COMMUNITES, PRODUCERS are PREDATOR-PREY, COMMUNITES have different POPULATONS, CONSUMERS are PREDATOR-PREY, ORGANISMS when it dies,it DECOMPOSES, POPULATONS which has different SPECIES, ORGANISMS is not an ABIOTIC FACTORS, ORGANISMS needs ADAPTATIONS