Warning:
JavaScript is turned OFF. None of the links on this page will work until it is reactivated.
If you need help turning JavaScript On, click here.
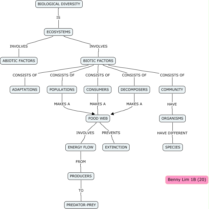
This Concept Map, created with IHMC CmapTools, has information related to: Benny Lim 1B (20), CONSUMERS MAKES A FOOD WEB, PRODUCERS TO PREDATOR-PREY, POPULATIONS MAKES A FOOD WEB, ORGANISMS HAVE DIFFERENT SPECIES, BIOTIC FACTORS CONSISTS OF POPULATIONS, BIOLOGICAL DIVERSITY IS ECOSYSTEMS, ENERGY FLOW FROM PRODUCERS, ECOSYSTEMS INVOLVES BIOTIC FACTORS, COMMUNITY HAVE ORGANISMS, BIOTIC FACTORS CONSISTS OF DECOMPOSERS, BIOTIC FACTORS CONSISTS OF ADAPTATIONS, FOOD WEB INVOLVES ENERGY FLOW, DECOMPOSERS MAKES A FOOD WEB, ECOSYSTEMS INVOLVES ABIOTIC FACTORS, BIOTIC FACTORS CONSISTS OF COMMUNITY, FOOD WEB PREVENTS EXTINCTION, BIOTIC FACTORS CONSISTS OF CONSUMERS