Warning:
JavaScript is turned OFF. None of the links on this page will work until it is reactivated.
If you need help turning JavaScript On, click here.
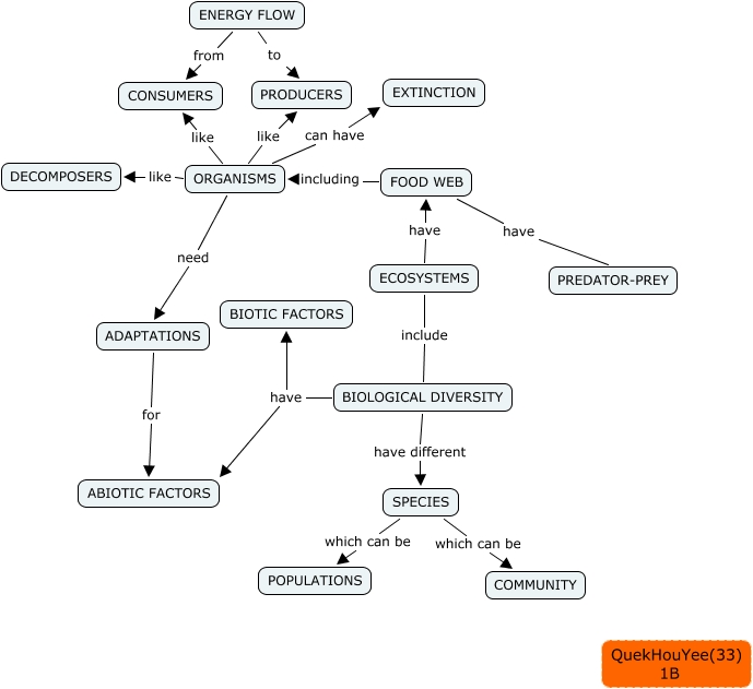
This Concept Map, created with IHMC CmapTools, has information related to: QuekHouYee_(33)_1B_Ecology, ORGANISMS like DECOMPOSERS, FOOD WEB have PREDATOR-PREY, BIOLOGICAL DIVERSITY have ABIOTIC FACTORS, ENERGY FLOW to PRODUCERS, ADAPTATIONS for ABIOTIC FACTORS, SPECIES which can be POPULATIONS, ENERGY FLOW from CONSUMERS, ORGANISMS like CONSUMERS, FOOD WEB including ORGANISMS, BIOLOGICAL DIVERSITY have BIOTIC FACTORS, ORGANISMS need ADAPTATIONS, ECOSYSTEMS include BIOLOGICAL DIVERSITY, ORGANISMS like PRODUCERS, BIOLOGICAL DIVERSITY have different SPECIES, SPECIES which can be COMMUNITY, ECOSYSTEMS have FOOD WEB, ORGANISMS can have EXTINCTION