Warning:
JavaScript is turned OFF. None of the links on this page will work until it is reactivated.
If you need help turning JavaScript On, click here.
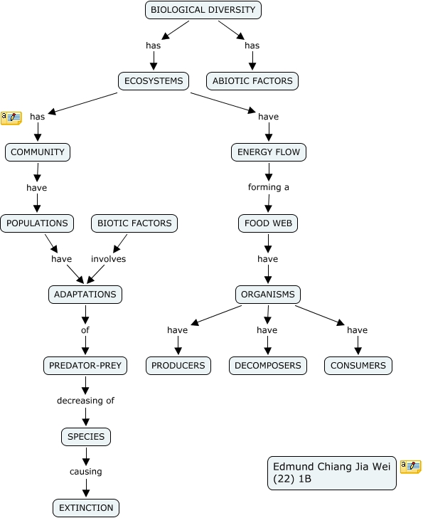
This Concept Map, created with IHMC CmapTools, has information related to: 1B_EdmundChiang_22, SPECIES causing EXTINCTION, ADAPTATIONS of PREDATOR-PREY, ORGANISMS have PRODUCERS, ECOSYSTEMS have ENERGY FLOW, ORGANISMS have DECOMPOSERS, BIOLOGICAL DIVERSITY has ECOSYSTEMS, FOOD WEB have ORGANISMS, ECOSYSTEMS has COMMUNITY, COMMUNITY have POPULATIONS, PREDATOR-PREY decreasing of SPECIES, POPULATIONS have ADAPTATIONS, BIOLOGICAL DIVERSITY has ABIOTIC FACTORS, ORGANISMS have CONSUMERS, BIOTIC FACTORS involves ADAPTATIONS, ENERGY FLOW forming a FOOD WEB