Warning:
JavaScript is turned OFF. None of the links on this page will work until it is reactivated.
If you need help turning JavaScript On, click here.
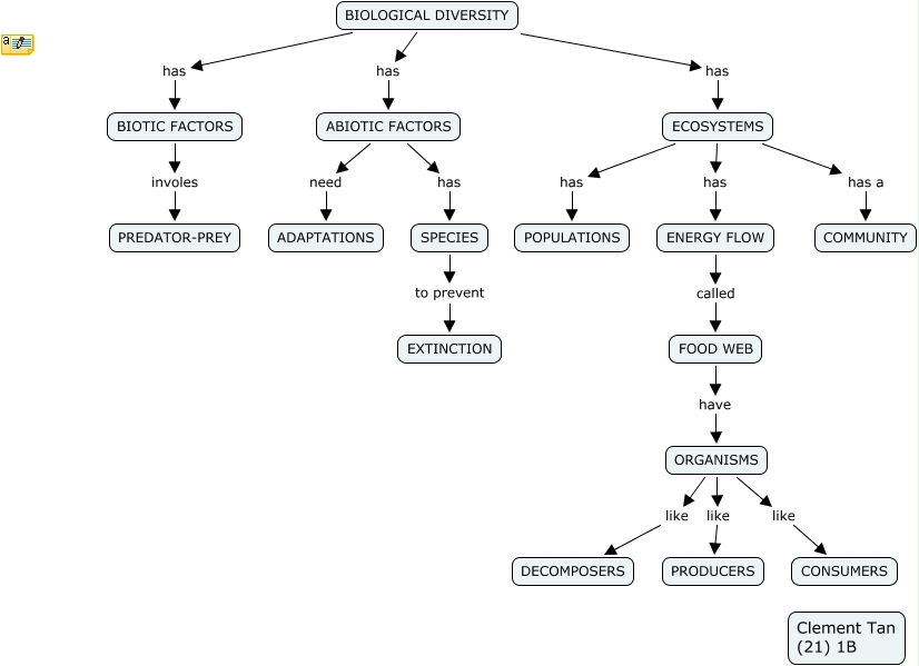
This Concept Map, created with IHMC CmapTools, has information related to: 1B_ClementTan_21, ECOSYSTEMS has a COMMUNITY, ABIOTIC FACTORS has SPECIES, BIOLOGICAL DIVERSITY has ECOSYSTEMS, ORGANISMS like DECOMPOSERS, ECOSYSTEMS has POPULATIONS, BIOTIC FACTORS involes PREDATOR-PREY, ECOSYSTEMS has ENERGY FLOW, BIOLOGICAL DIVERSITY has BIOTIC FACTORS, BIOLOGICAL DIVERSITY has ABIOTIC FACTORS, ABIOTIC FACTORS need ADAPTATIONS, ORGANISMS like PRODUCERS, ENERGY FLOW called FOOD WEB, ORGANISMS like CONSUMERS, SPECIES to prevent EXTINCTION, FOOD WEB have ORGANISMS