Warning:
JavaScript is turned OFF. None of the links on this page will work until it is reactivated.
If you need help turning JavaScript On, click here.
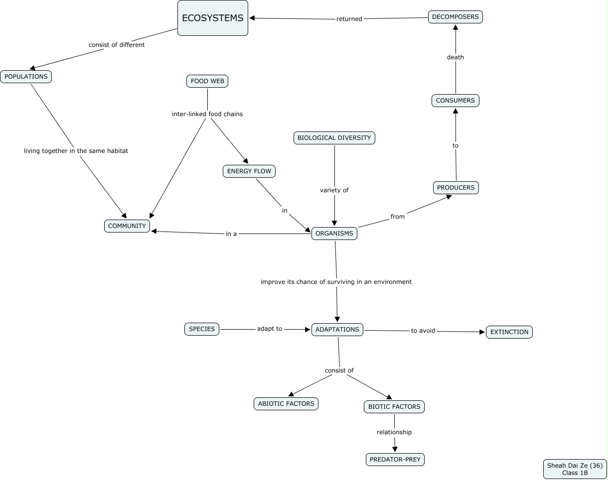
This Concept Map, created with IHMC CmapTools, has information related to: 1B Sheah Dai Ze (36) Ecology 2, ADAPTATIONS consist of ABIOTIC FACTORS, ADAPTATIONS consist of BIOTIC FACTORS, FOOD WEB inter-linked food chains ENERGY FLOW, ORGANISMS improve its chance of surviving in an environment ADAPTATIONS, FOOD WEB inter-linked food chains COMMUNITY, ORGANISMS from PRODUCERS, PRODUCERS to CONSUMERS, ECOSYSTEMS consist of different POPULATIONS, ADAPTATIONS to avoid EXTINCTION, SPECIES adapt to ADAPTATIONS, POPULATIONS living together in the same habitat COMMUNITY, DECOMPOSERS returned ECOSYSTEMS, ENERGY FLOW in ORGANISMS, ORGANISMS in a COMMUNITY, BIOTIC FACTORS relationship PREDATOR-PREY, BIOLOGICAL DIVERSITY variety of ORGANISMS, CONSUMERS death DECOMPOSERS