WARNING:
JavaScript is turned OFF. None of the links on this concept map will
work until it is reactivated.
If you need help turning JavaScript On, click here.
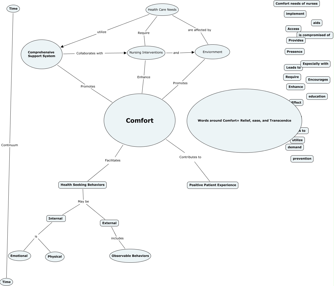
This Concept Map, created with IHMC CmapTools, has information related to: KatharineKolcaba, Health Care Needs are affected by Enviornment, Nursing Interventions Enhance Comfort, Comprehensive Support System Collaborates with Nursing Interventions, Health Seeking Behaviors May be Internal, External includes Observable Behaviors, Health Care Needs Require Nursing Interventions, Comfort Facilitates Health Seeking Behaviors, Nursing Interventions and Enviornment, Internal is Emotional, Time Continuum Time, Enviornment Promotes Comfort, Comprehensive Support System Promotes Comfort, Health Seeking Behaviors May be External, Comfort Contributes to Positive Patient Experience, Health Care Needs utilize Comprehensive Support System, Internal is Physical