Warning:
JavaScript is turned OFF. None of the links on this page will work until it is reactivated.
If you need help turning JavaScript On, click here.
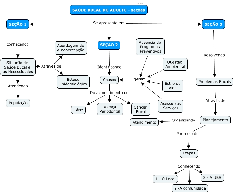
Esse mapa conceitual, produzido no IHMC CmapTools, tem a informação relacionada a: Bucal - Seções, Situação de Saúde Bucal e as Necessidades Através de Abordagem de Autopercepção, Causas Do acometimento de Doença Periodontal, Acesso aos Serviços geram Causas, Problemas Bucais Através de Planejamento, SEÇÃO 3 Resolvendo Problemas Bucais, Causas Do acometimento de Câncer Bucal, SAÚDE BUCAL DO ADULTO - seções Se apresenta em SEÇAO 2, SEÇAO 2 Identificando Causas, Situação de Saúde Bucal e as Necessidades Atendendo População, Ausência de Programas Preventivos geram Causas, Causas Do acometimento de Cárie, Estilo de Vida geram Causas, Questão Ambiemtal geram Causas, Etapas Conhecendo 1 - O Local, Planejamento Organizando Atendimento, Planejamento Por meio de Etapas, Etapas Conhecendo 3 - A UBS, SEÇÃO 1 conhecendo Situação de Saúde Bucal e as Necessidades, SAÚDE BUCAL DO ADULTO - seções Se apresenta em SEÇÃO 1, Etapas Conhecendo 2 -A comunidade